|
RTEMS CPU Kit with SuperCore
|
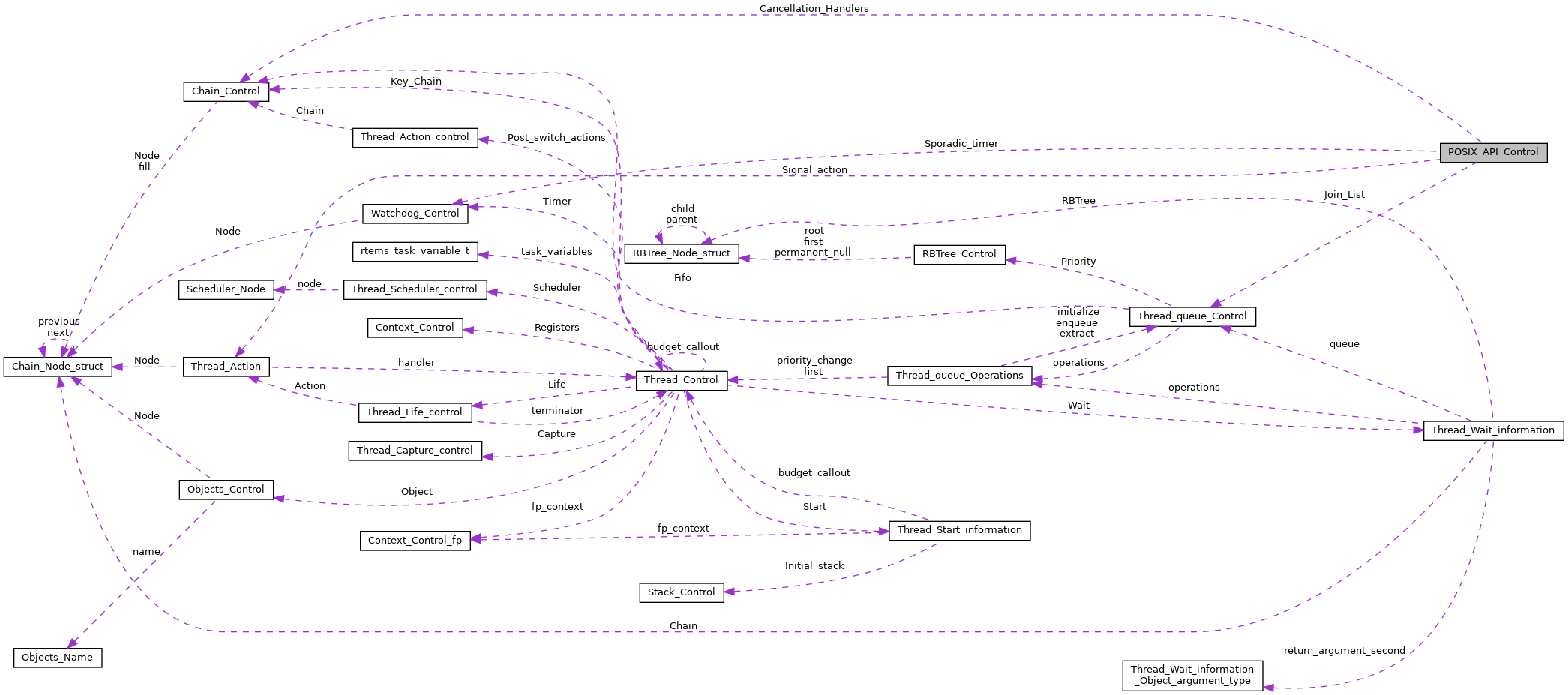
This defines the POSIX API support structure associated with each thread in a system with POSIX configured. More...
#include <threadsup.h>

Data Fields | |
| pthread_attr_t | Attributes |
| This is the POSIX threads attribute set. More... | |
| int | detachstate |
| This indicates whether the thread is attached or detached. More... | |
| Thread_queue_Control | Join_List |
| This is the set of threads waiting for the thread to exit. More... | |
| int | schedpolicy |
| This is the thread's current scheduling policy. More... | |
| struct sched_param | schedparam |
| This is the thread's current set of scheduling parameters. More... | |
| int | ss_high_priority |
| This is the high priority to execute at when using the sporadic scheduler. | |
| Watchdog_Control | Sporadic_timer |
| This is the timer which controls when the thread executes at high and low priority when using the sporadic scheduler. | |
| sigset_t | signals_blocked |
| This is the set of signals which are currently blocked. More... | |
| sigset_t | signals_pending |
| This is the set of signals which are currently pending. More... | |
| Thread_Action | Signal_action |
| Signal post-switch action in case signals are pending. | |
| int | cancelability_state |
| This is the cancelability state. More... | |
| int | cancelability_type |
| This is the cancelability type. More... | |
| int | cancelation_requested |
| This indicates if a cancelation has been requested. More... | |
| Chain_Control | Cancellation_Handlers |
| This is the set of cancelation handlers. More... | |
This defines the POSIX API support structure associated with each thread in a system with POSIX configured.
| pthread_attr_t POSIX_API_Control::Attributes |
This is the POSIX threads attribute set.
| int POSIX_API_Control::cancelability_state |
This is the cancelability state.
Referenced by _POSIX_Thread_Evaluate_cancellation_and_enable_dispatch(), and _POSIX_Threads_cancel_run().
| int POSIX_API_Control::cancelability_type |
This is the cancelability type.
Referenced by _POSIX_Thread_Evaluate_cancellation_and_enable_dispatch().
| int POSIX_API_Control::cancelation_requested |
This indicates if a cancelation has been requested.
Referenced by _POSIX_Thread_Evaluate_cancellation_and_enable_dispatch().
| Chain_Control POSIX_API_Control::Cancellation_Handlers |
This is the set of cancelation handlers.
Referenced by _POSIX_Threads_cancel_run().
| int POSIX_API_Control::detachstate |
This indicates whether the thread is attached or detached.
| Thread_queue_Control POSIX_API_Control::Join_List |
This is the set of threads waiting for the thread to exit.
| struct sched_param POSIX_API_Control::schedparam |
This is the thread's current set of scheduling parameters.
Referenced by _POSIX_Threads_Sporadic_budget_callout(), and _POSIX_Threads_Sporadic_budget_TSR().
| int POSIX_API_Control::schedpolicy |
This is the thread's current scheduling policy.
| sigset_t POSIX_API_Control::signals_blocked |
This is the set of signals which are currently blocked.
| sigset_t POSIX_API_Control::signals_pending |
This is the set of signals which are currently pending.
1.8.13