|
RTEMS CPU Kit with SuperCore
4.11.3
|

Data Fields | |
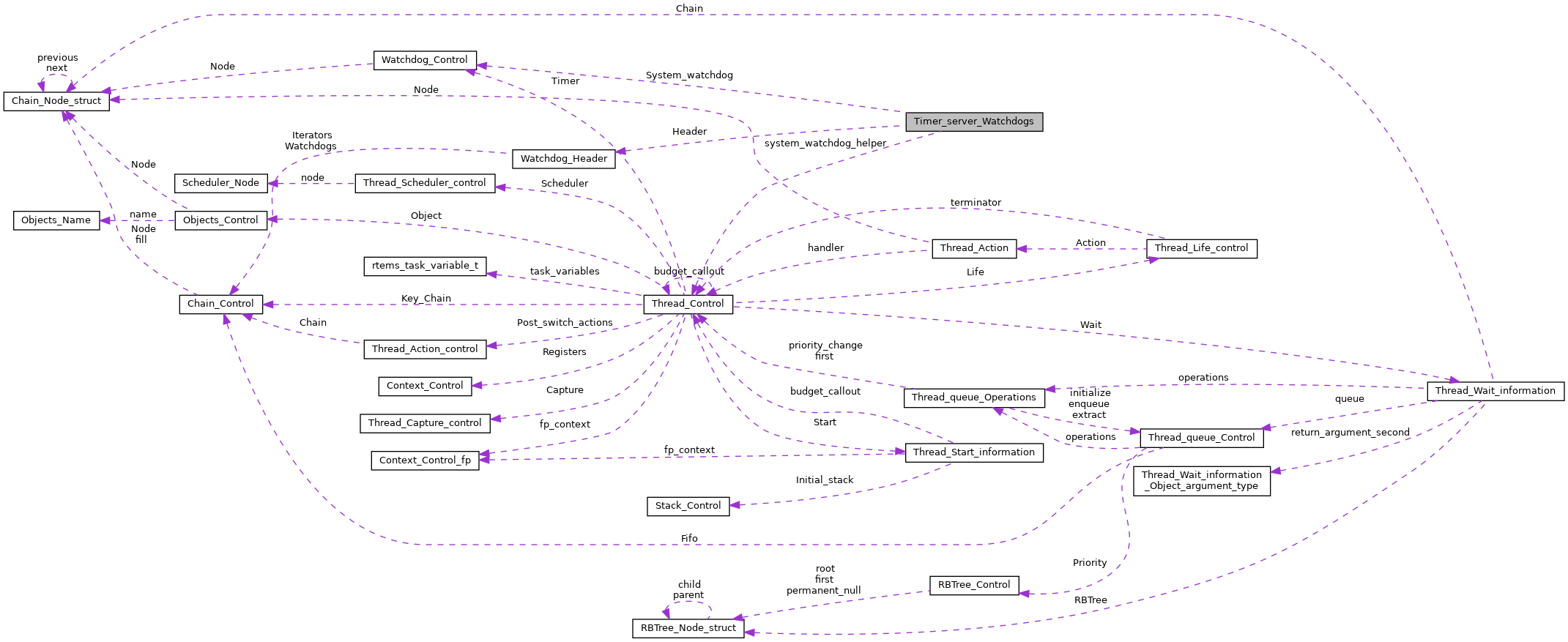
| Watchdog_Control | System_watchdog |
| This watchdog that will be registered in the system tick mechanic for timer server wake-up. | |
| Watchdog_Interval | system_watchdog_delta |
| Remaining delta of the system watchdog. | |
| Thread_Control * | system_watchdog_helper |
| Unique identifier of the context which deals currently with the system watchdog. | |
| uint32_t | generation |
| Each insert and tickle operation increases the generation count so that the system watchdog dealer notices updates of the watchdog chain. | |
| Watchdog_Header | Header |
| Watchdog header managed by the timer server. | |
| Watchdog_Interval | last_snapshot |
| Last time snapshot of the timer server. More... | |
| Watchdog_Interval | current_snapshot |
| Current time snapshot of the timer server. More... | |
| Watchdog_Interval Timer_server_Watchdogs::current_snapshot |
Current time snapshot of the timer server.
The units may be ticks or seconds.
| Watchdog_Interval Timer_server_Watchdogs::last_snapshot |
Last time snapshot of the timer server.
The units may be ticks or seconds.
1.8.13