|
RTEMS CPU Kit with SuperCore
4.11.3
|
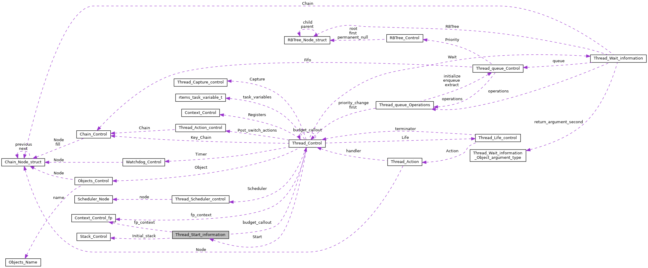
The following structure contains the information which defines the starting state of a thread. More...
#include <thread.h>

Data Fields | |
| Thread_Entry | entry_point |
| This field is the starting address for the thread. More... | |
| Thread_Start_types | prototype |
| This field indicates the how task is invoked. More... | |
| void * | pointer_argument |
| This field is the pointer argument passed at thread start. More... | |
| Thread_Entry_numeric_type | numeric_argument |
| This field is the numeric argument passed at thread start. More... | |
| bool | is_preemptible |
| This field indicates whether the thread was preemptible when it started. | |
| Thread_CPU_budget_algorithms | budget_algorithm |
| This field indicates the CPU budget algorith. More... | |
| Thread_CPU_budget_algorithm_callout | budget_callout |
| This field is the routine to invoke when the CPU allotment is consumed. | |
| uint32_t | isr_level |
| This field is the initial ISR disable level of this thread. More... | |
| Priority_Control | initial_priority |
| This field is the initial priority. More... | |
| Stack_Control | Initial_stack |
| This field is the stack information. More... | |
| Context_Control_fp * | fp_context |
| This field is the initial FP context area address. More... | |
| void * | stack |
| This field is the initial stack area address. More... | |
| void * | tls_area |
| The thread-local storage (TLS) area. | |
The following structure contains the information which defines the starting state of a thread.
| Thread_CPU_budget_algorithms Thread_Start_information::budget_algorithm |
This field indicates the CPU budget algorith.
Referenced by _Thread_Load_environment().
| Thread_Entry Thread_Start_information::entry_point |
This field is the starting address for the thread.
Referenced by _Thread_Start().
| Context_Control_fp* Thread_Start_information::fp_context |
This field is the initial FP context area address.
Referenced by _Thread_Load_environment().
| Priority_Control Thread_Start_information::initial_priority |
This field is the initial priority.
Referenced by _Scheduler_EDF_Release_job(), and rtems_capture_record_task().
| Stack_Control Thread_Start_information::Initial_stack |
This field is the stack information.
Referenced by rtems_capture_record_task(), rtems_stack_checker_is_blown(), and rtems_stack_checker_switch_extension().
| uint32_t Thread_Start_information::isr_level |
This field is the initial ISR disable level of this thread.
| Thread_Entry_numeric_type Thread_Start_information::numeric_argument |
This field is the numeric argument passed at thread start.
Referenced by _Thread_Start().
| void* Thread_Start_information::pointer_argument |
This field is the pointer argument passed at thread start.
Referenced by _Thread_Start().
| Thread_Start_types Thread_Start_information::prototype |
This field indicates the how task is invoked.
Referenced by _Thread_Start().
| void* Thread_Start_information::stack |
This field is the initial stack area address.
1.8.13