|
|
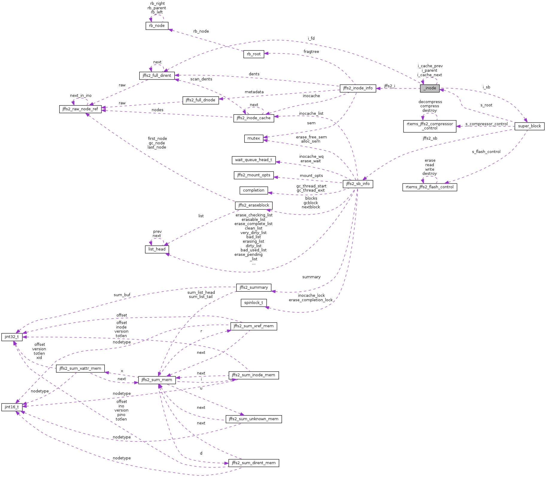
cyg_uint32 | i_ino |
| |
|
int | i_count |
| |
|
mode_t | i_mode |
| |
|
nlink_t | i_nlink |
| |
|
uid_t | i_uid |
| |
|
gid_t | i_gid |
| |
|
time_t | i_atime |
| |
|
time_t | i_mtime |
| |
|
time_t | i_ctime |
| |
|
unsigned short | i_rdev |
| |
|
struct _inode * | i_parent |
| |
|
off_t | i_size |
| |
|
struct super_block * | i_sb |
| |
|
struct jffs2_full_dirent * | i_fd |
| |
|
struct jffs2_inode_info | jffs2_i |
| |
|
struct _inode * | i_cache_prev |
| |
|
struct _inode * | i_cache_next |
| |
The documentation for this struct was generated from the following file:
- /mnt/data0/chrisj/rtems/releases/rtems-release.git/4.11.2/ws-rtems/rtems-4.11.2/cpukit/libfs/src/jffs2/src/os-rtems.h