RTEMS CPU Kit with SuperCore  4.11.2
Data Fields
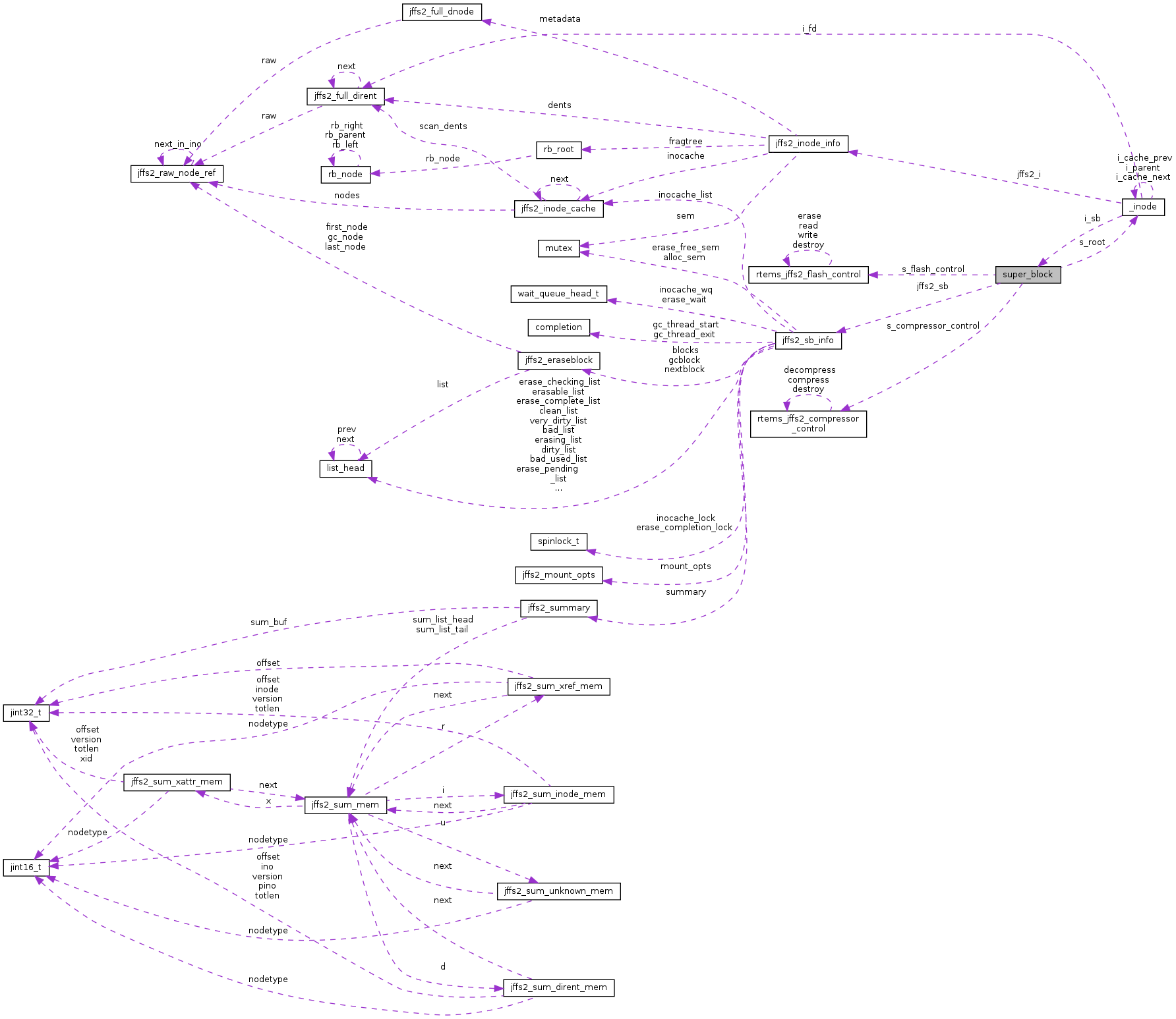
super_block Struct Reference
Collaboration diagram for super_block:
Collaboration graph
[legend]

Data Fields

struct jffs2_sb_info jffs2_sb
 
struct _inodes_root
 
rtems_jffs2_flash_controls_flash_control
 
rtems_jffs2_compressor_controls_compressor_control
 
bool s_is_readonly
 
unsigned char s_gc_buffer [PAGE_CACHE_SIZE]
 
rtems_id s_mutex
 
char s_name_buf [JFFS2_MAX_NAME_LEN]
 

The documentation for this struct was generated from the following file: