|
RTEMS CPU Kit with SuperCore
4.11.3
|
Mount table entry. More...
#include <libio.h>

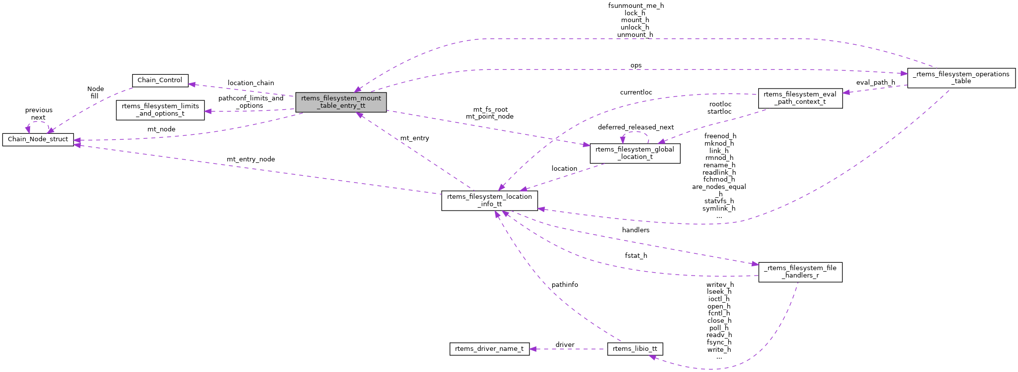
Data Fields | |
| rtems_chain_node | mt_node |
| void * | fs_info |
| const rtems_filesystem_operations_table * | ops |
| const void * | immutable_fs_info |
| rtems_chain_control | location_chain |
| rtems_filesystem_global_location_t * | mt_point_node |
| rtems_filesystem_global_location_t * | mt_fs_root |
| bool | mounted |
| bool | writeable |
| const rtems_filesystem_limits_and_options_t * | pathconf_limits_and_options |
| const char * | target |
| const char * | type |
| char * | dev |
| rtems_id | unmount_task |
| The task that initiated the unmount process. More... | |
Mount table entry.
| rtems_id rtems_filesystem_mount_table_entry_tt::unmount_task |
The task that initiated the unmount process.
After unmount process completion this task will be notified via the transient event.
1.8.13