|
RTEMS CPU Kit with SuperCore
4.11.3
|
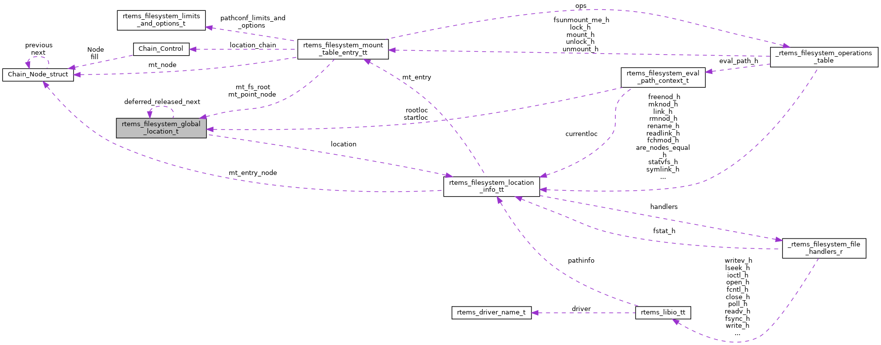
Global file system location. More...
#include <fs.h>

Data Fields | |
| rtems_filesystem_location_info_t | location |
| int | reference_count |
| struct rtems_filesystem_global_location_t * | deferred_released_next |
| A release within a critical section of the operating system will add this location to a list of deferred released locations. More... | |
| int | deferred_released_count |
| A release within a critical section can happen multiple times. More... | |
Global file system location.
The global file system locations are used for
During the path evaluation global start locations are obtained to ensure that the current file system will be not unmounted in the meantime.
To support a release within critical sections of the operating system a deferred release is supported. This is similar to malloc() and free().
| int rtems_filesystem_global_location_t::deferred_released_count |
A release within a critical section can happen multiple times.
This field counts the deferred releases.
| struct rtems_filesystem_global_location_t* rtems_filesystem_global_location_t::deferred_released_next |
A release within a critical section of the operating system will add this location to a list of deferred released locations.
This list is processed in the next rtems_filesystem_global_location_obtain() in FIFO order.
1.8.13