|
RTEMS CPU Kit with SuperCore
4.11.3
|
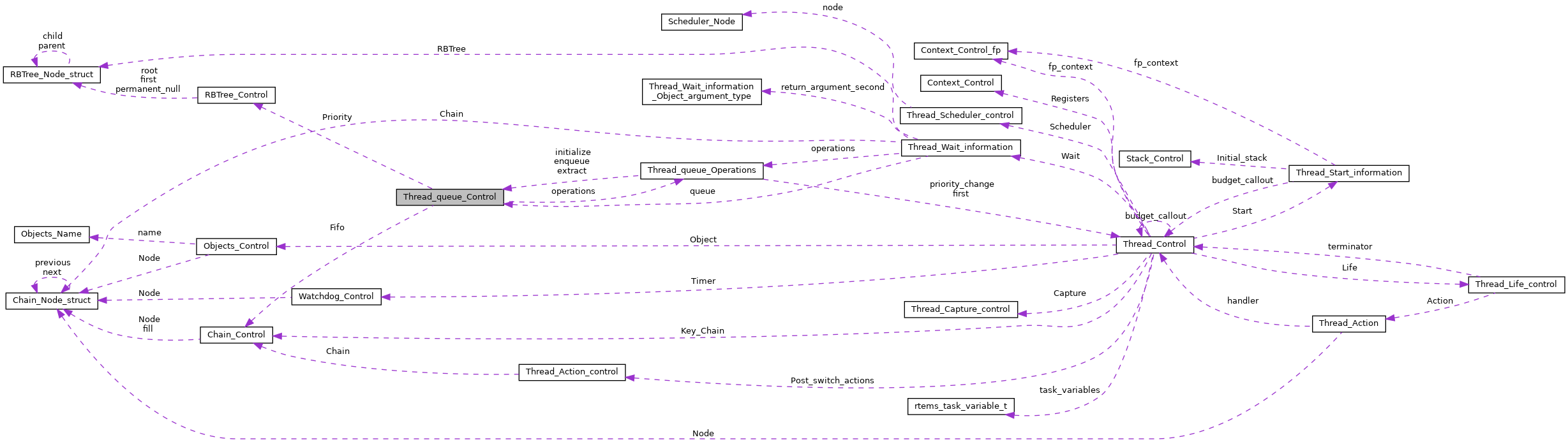
This is the structure used to manage sets of tasks which are blocked waiting to acquire a resource. More...
#include <threadq.h>

Data Fields | |
| union { | |
| Chain_Control Fifo | |
| This is the FIFO discipline list. More... | |
| RBTree_Control Priority | |
| This is the set of threads for priority discipline waiting. More... | |
| } | Queues |
| This union contains the data structures used to manage the blocked set of tasks which varies based upon the discipline. | |
| const Thread_queue_Operations * | operations |
| The operations for this thread queue. | |
This is the structure used to manage sets of tasks which are blocked waiting to acquire a resource.
| Chain_Control Thread_queue_Control::Fifo |
This is the FIFO discipline list.
| RBTree_Control Thread_queue_Control::Priority |
This is the set of threads for priority discipline waiting.
1.8.13