|
RTEMS CPU Kit with SuperCore
4.11.3
|
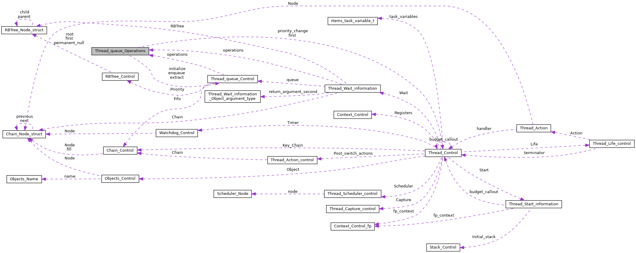
Thread queue operations. More...
#include <threadq.h>

Data Fields | |
| Thread_queue_Priority_change_operation | priority_change |
| Thread queue priority change operation. More... | |
| Thread_queue_Initialize_operation | initialize |
| Thread queue initialize operation. More... | |
| Thread_queue_Enqueue_operation | enqueue |
| Thread queue enqueue operation. More... | |
| Thread_queue_Extract_operation | extract |
| Thread queue extract operation. More... | |
| Thread_queue_First_operation | first |
| Thread queue first operation. | |
Thread queue operations.
| Thread_queue_Enqueue_operation Thread_queue_Operations::enqueue |
Thread queue enqueue operation.
Called by object routines to enqueue the thread.
| Thread_queue_Extract_operation Thread_queue_Operations::extract |
Thread queue extract operation.
Called by object routines to extract a thread from a thread queue.
Referenced by _Thread_queue_Extract_locked().
| Thread_queue_Initialize_operation Thread_queue_Operations::initialize |
Thread queue initialize operation.
Called by object initialization routines.
| Thread_queue_Priority_change_operation Thread_queue_Operations::priority_change |
Thread queue priority change operation.
Called by _Thread_Change_priority() to notify a thread about a priority change. In case this thread waits currently for a resource the handler may adjust its data structures according to the new priority value. This handler must not be NULL, instead the default handler _Thread_Do_nothing_priority_change() should be used in case nothing needs to be done during a priority change.
1.8.13