|
RTEMS CPU Kit with SuperCore
4.11.3
|
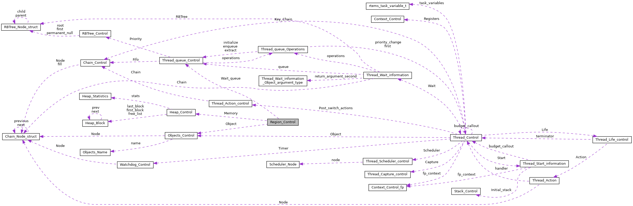
The following records define the control block used to manage each region. More...
#include <region.h>

Data Fields | |
| Objects_Control | Object |
| Thread_queue_Control | Wait_queue |
| void * | starting_address |
| uintptr_t | length |
| uintptr_t | page_size |
| uintptr_t | maximum_segment_size |
| rtems_attribute | attribute_set |
| uint32_t | number_of_used_blocks |
| Heap_Control | Memory |
The following records define the control block used to manage each region.
1.8.13