|
RTEMS CPU Kit with SuperCore
|
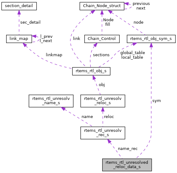
Struct to pass relocation data in the interator. More...

Data Fields | |
| uint16_t | name |
| Name index. More... | |
| rtems_rtl_unresolv_rec_t * | name_rec |
| Name record. More... | |
| rtems_rtl_obj_sym_t * | sym |
| The symbol record. More... | |
Struct to pass relocation data in the interator.
| uint16_t rtems_rtl_unresolved_reloc_data_s::name |
Name index.
| rtems_rtl_unresolv_rec_t* rtems_rtl_unresolved_reloc_data_s::name_rec |
Name record.
| rtems_rtl_obj_sym_t* rtems_rtl_unresolved_reloc_data_s::sym |
The symbol record.
1.8.13