|
RTEMS CPU Kit with SuperCore
|
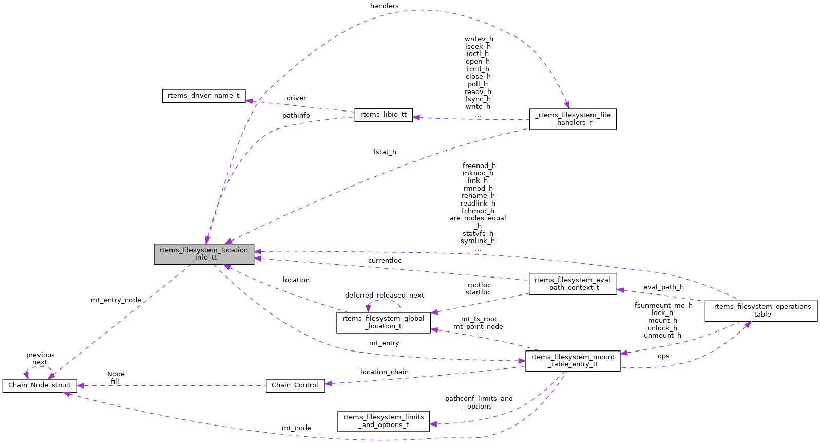
File system location. More...
#include <fs.h>

Data Fields | |
| rtems_chain_node | mt_entry_node |
| void * | node_access |
| void * | node_access_2 |
| const rtems_filesystem_file_handlers_r * | handlers |
| rtems_filesystem_mount_table_entry_t * | mt_entry |
File system location.
1.8.13