|
RTEMS CPU Kit with SuperCore
|
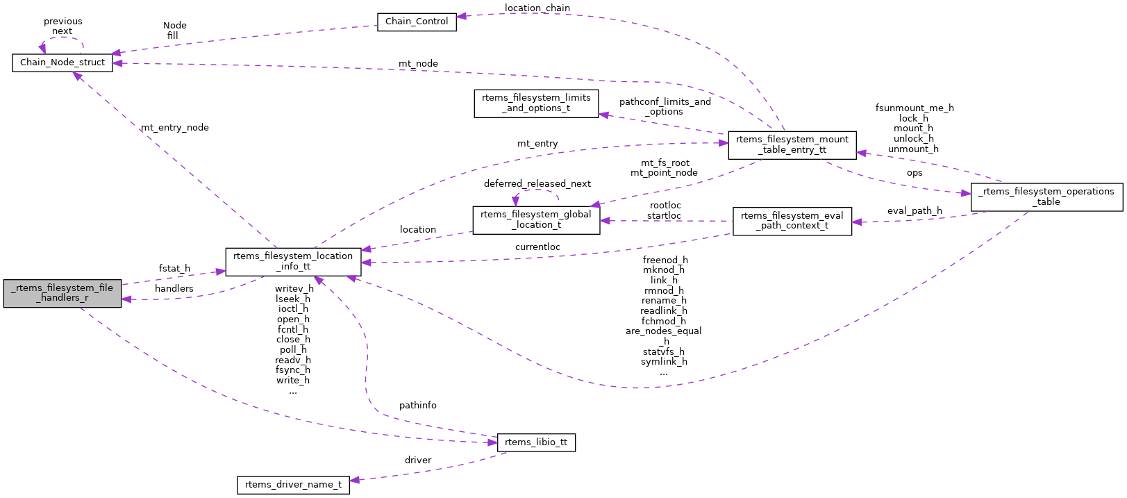
File system node operations table. More...
#include <libio.h>

Data Fields | |
| rtems_filesystem_open_t | open_h |
| rtems_filesystem_close_t | close_h |
| rtems_filesystem_read_t | read_h |
| rtems_filesystem_write_t | write_h |
| rtems_filesystem_ioctl_t | ioctl_h |
| rtems_filesystem_lseek_t | lseek_h |
| rtems_filesystem_fstat_t | fstat_h |
| rtems_filesystem_ftruncate_t | ftruncate_h |
| rtems_filesystem_fsync_t | fsync_h |
| rtems_filesystem_fdatasync_t | fdatasync_h |
| rtems_filesystem_fcntl_t | fcntl_h |
| rtems_filesystem_poll_t | poll_h |
| rtems_filesystem_kqfilter_t | kqfilter_h |
| rtems_filesystem_readv_t | readv_h |
| rtems_filesystem_writev_t | writev_h |
File system node operations table.
1.8.13