|
RTEMS CPU Kit with SuperCore
4.11.3
|
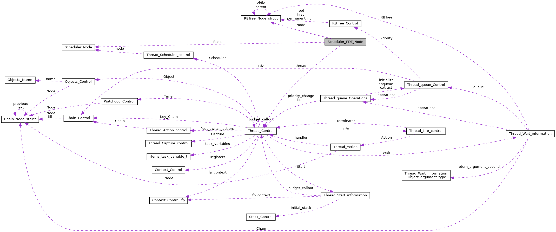
Scheduler node specialization for EDF schedulers. More...
#include <scheduleredf.h>

Data Fields | |
| Scheduler_Node | Base |
| Basic scheduler node. | |
| Thread_Control * | thread |
| Pointer to corresponding Thread Control Block. | |
| RBTree_Node | Node |
| Rbtree node related to this thread. | |
| Scheduler_EDF_Queue_state | queue_state |
| State of the thread with respect to ready queue. | |
Scheduler node specialization for EDF schedulers.
1.8.13