RTEMS CPU Kit with SuperCore
4.11.3
Data Fields
Per_CPU_Control_envelope Struct Reference
SuperCore
»
RTEMS Per CPU Information
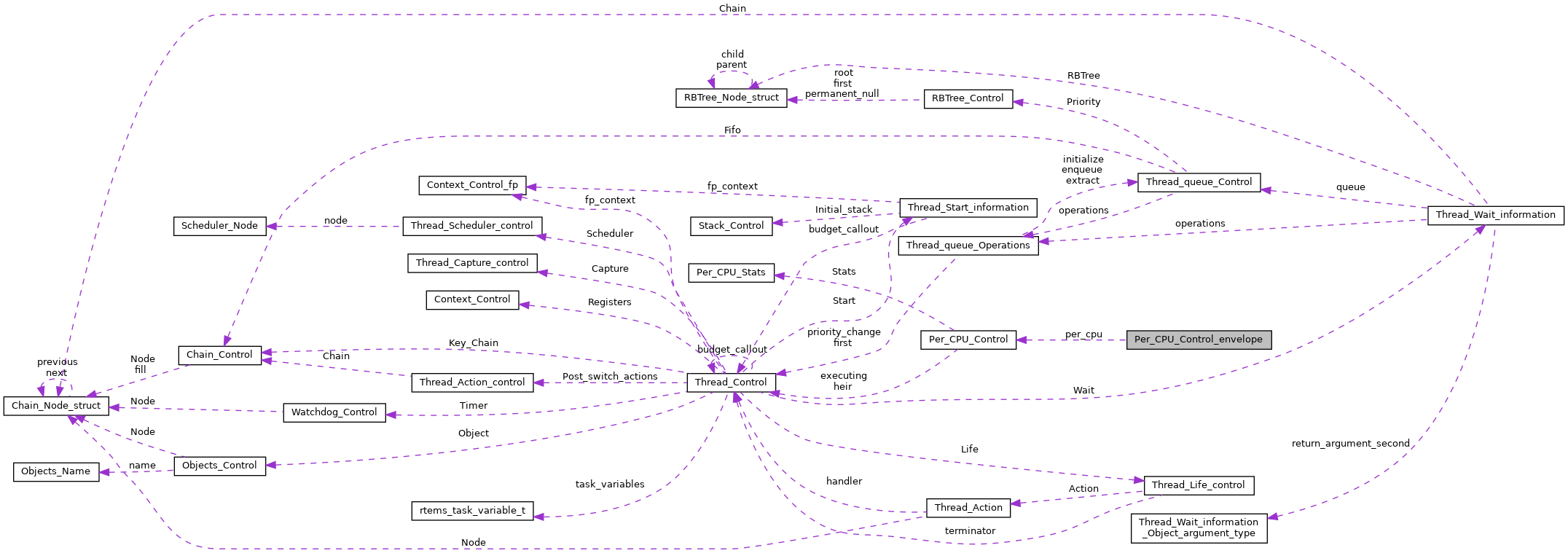
Collaboration diagram for Per_CPU_Control_envelope:
[
legend
]
Data Fields
Per_CPU_Control
per_cpu
The documentation for this struct was generated from the following file:
/mnt/data0/chrisj/rtems/releases/rtems-release.git/4.11.3/ws-rtems/rtems-4.11.3/cpukit/score/include/rtems/score/
percpu.h
Generated by
1.8.13