|
RTEMS CPU Kit with SuperCore
4.11.2
|
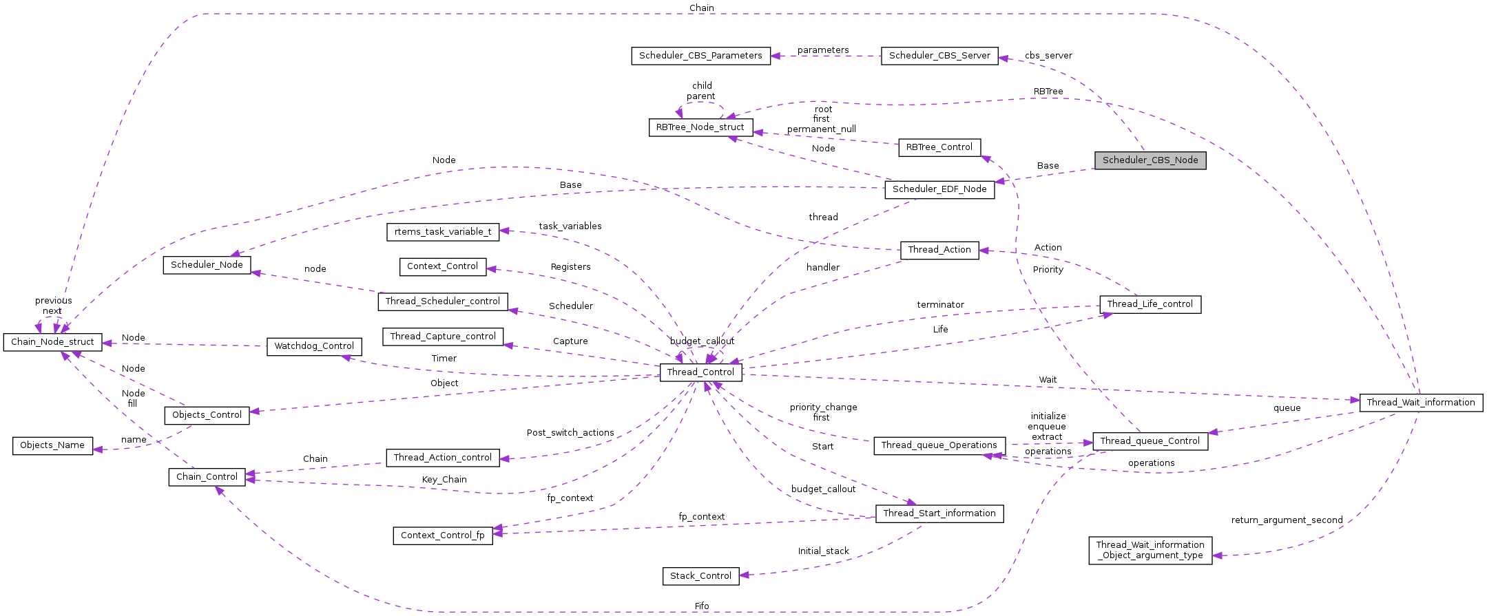
This structure handles CBS specific data of a thread. More...
#include <schedulercbs.h>

Data Fields | |
| Scheduler_EDF_Node | Base |
| EDF scheduler specific data of a task. More... | |
| Scheduler_CBS_Server * | cbs_server |
| CBS server specific data of a task. More... | |
This structure handles CBS specific data of a thread.
| Scheduler_EDF_Node Scheduler_CBS_Node::Base |
EDF scheduler specific data of a task.
| Scheduler_CBS_Server* Scheduler_CBS_Node::cbs_server |
CBS server specific data of a task.
1.8.13