|
RTEMS CPU Kit with SuperCore
4.11.2
|
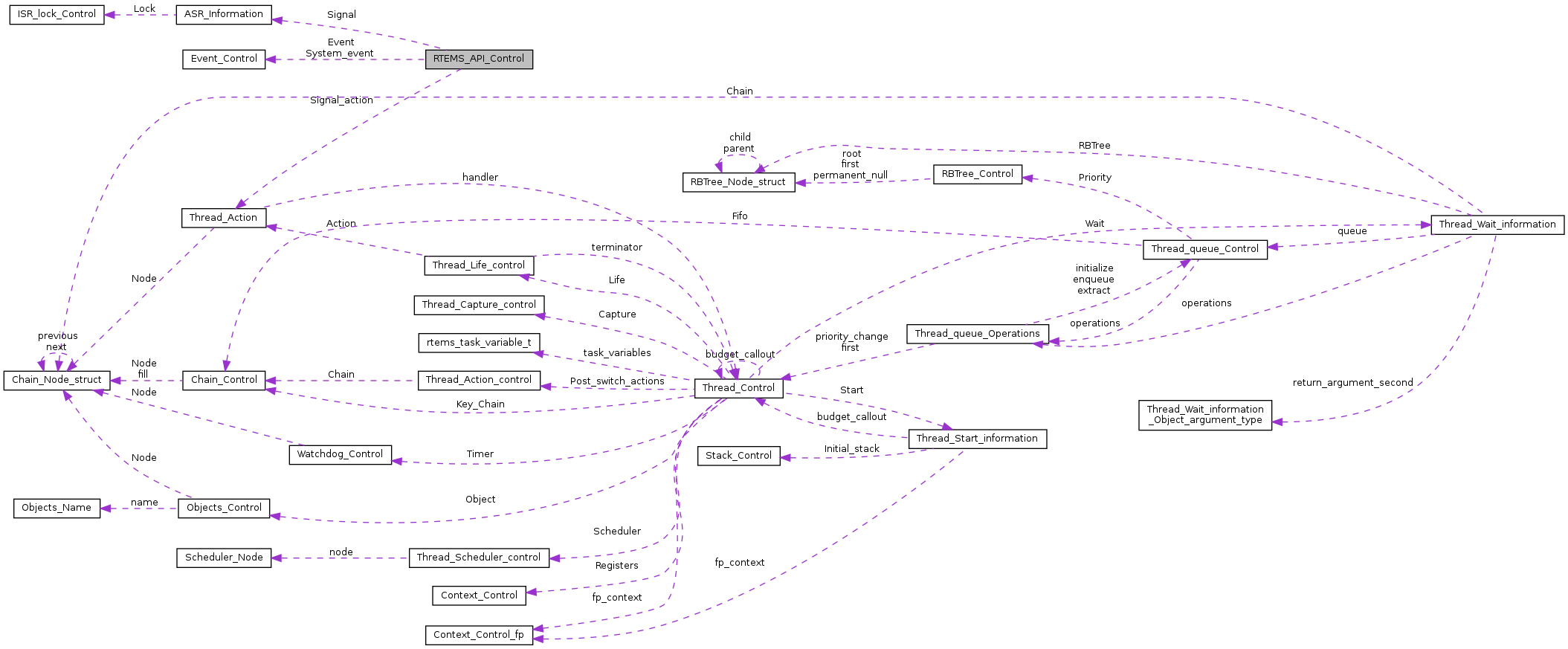
This is the API specific information required by each thread for the RTEMS API to function correctly. More...
#include <tasks.h>

Data Fields | |
| Event_Control | Event |
| This field contains the event control for this task. More... | |
| Event_Control | System_event |
| This field contains the system event control for this task. More... | |
| ASR_Information | Signal |
| This field contains the Classic API Signal information for this task. More... | |
| Thread_Action | Signal_action |
| Signal post-switch action in case signals are pending. | |
| uint32_t | Notepads [RTEMS_ZERO_LENGTH_ARRAY] |
| This field contains the notepads for this task. More... | |
This is the API specific information required by each thread for the RTEMS API to function correctly.
| Event_Control RTEMS_API_Control::Event |
This field contains the event control for this task.
Referenced by rtems_event_receive().
| uint32_t RTEMS_API_Control::Notepads[RTEMS_ZERO_LENGTH_ARRAY] |
This field contains the notepads for this task.
Referenced by rtems_task_get_note(), and rtems_task_set_note().
| ASR_Information RTEMS_API_Control::Signal |
This field contains the Classic API Signal information for this task.
Referenced by rtems_signal_catch().
| Event_Control RTEMS_API_Control::System_event |
This field contains the system event control for this task.
Referenced by rtems_event_system_receive().
1.8.13