|
RTEMS CPU Kit with SuperCore
4.11.2
|
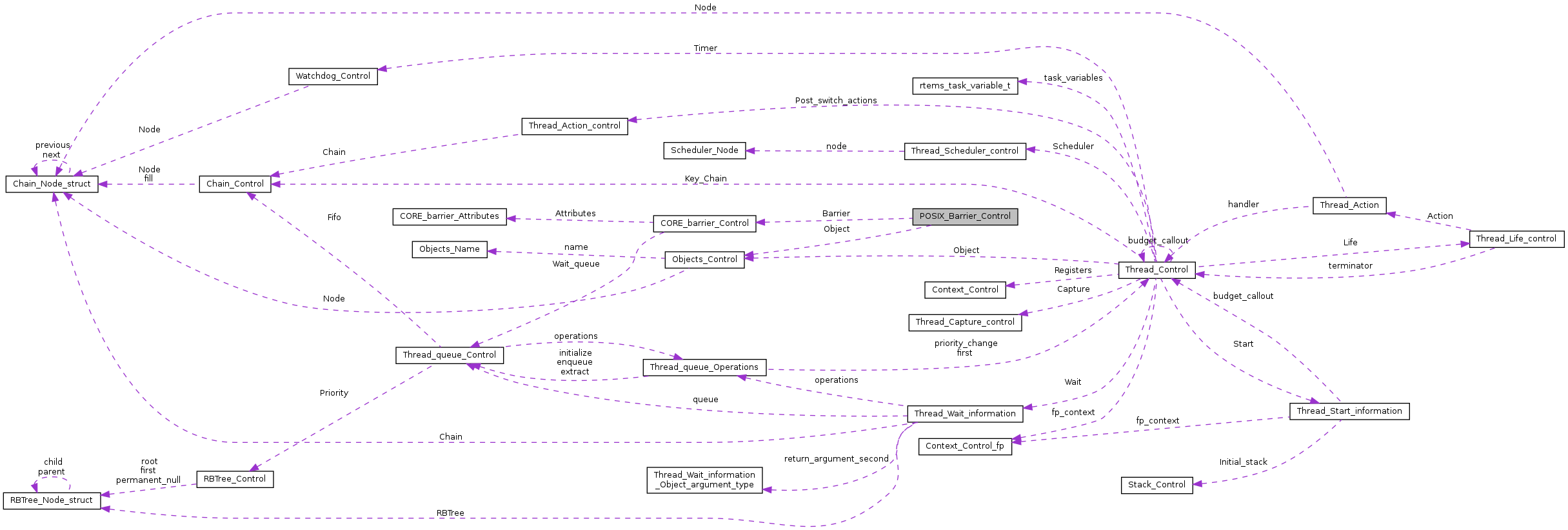
This type defines the control block used to manage each barrier. More...
#include <barrier.h>

Data Fields | |
| Objects_Control | Object |
| This is used to manage a barrier as an object. More... | |
| CORE_barrier_Control | Barrier |
| This is used to implement the barrier. More... | |
This type defines the control block used to manage each barrier.
| CORE_barrier_Control POSIX_Barrier_Control::Barrier |
This is used to implement the barrier.
| Objects_Control POSIX_Barrier_Control::Object |
This is used to manage a barrier as an object.
1.8.13