RTEMS CPU Kit with SuperCore  4.11.2
Macros | Typedefs
intr.h File Reference
#include <rtems/rtems/status.h>
#include <rtems/score/isr.h>
#include <rtems/score/isrlock.h>
Include dependency graph for intr.h:
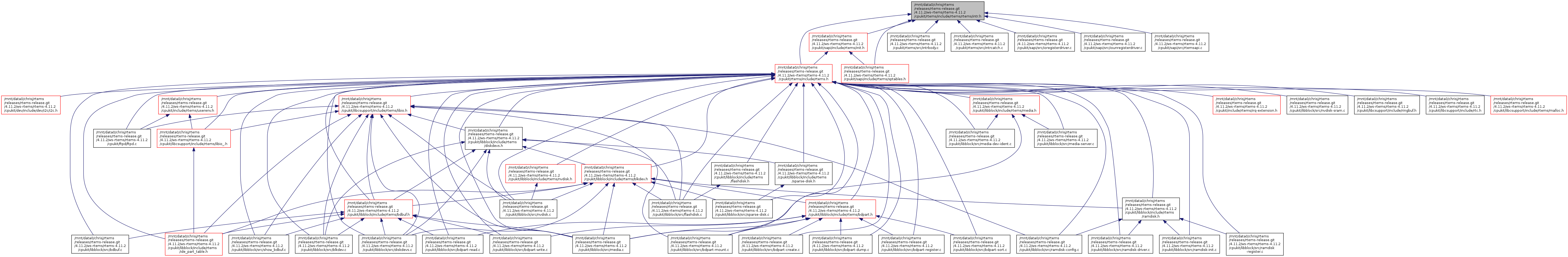
This graph shows which files directly or indirectly include this file:

Go to the source code of this file.

Macros

#define rtems_interrupt_disable(_isr_cookie)   _ISR_Disable(_isr_cookie)
 Disable RTEMS Interrupt. More...
 
#define rtems_interrupt_enable(_isr_cookie)   _ISR_Enable(_isr_cookie)
 Enable RTEMS Interrupt. More...
 
#define rtems_interrupt_flash(_isr_cookie)   _ISR_Flash(_isr_cookie)
 Flash RTEMS Interrupt. More...
 
#define rtems_interrupt_local_disable(_isr_cookie)   _ISR_Disable_without_giant( _isr_cookie )
 This macro disables the interrupts on the current processor. More...
 
#define rtems_interrupt_local_enable(_isr_cookie)   _ISR_Enable_without_giant( _isr_cookie )
 This macro restores the previous interrupt level on the current processor. More...
 
#define rtems_interrupt_is_in_progress()   _ISR_Is_in_progress()
 RTEMS Interrupt Is in Progress. More...
 
#define rtems_interrupt_cause(_interrupt_to_cause)
 This routine generates an interrupt. More...
 
#define rtems_interrupt_clear(_interrupt_to_clear)
 This routine clears the specified interrupt. More...
 
#define RTEMS_INTERRUPT_LOCK_MEMBER(_designator)   ISR_LOCK_MEMBER( _designator )
 Defines an interrupt lock member. More...
 
#define RTEMS_INTERRUPT_LOCK_DECLARE(_qualifier, _designator)   ISR_LOCK_DECLARE( _qualifier, _designator )
 Declares an interrupt lock variable. More...
 
#define RTEMS_INTERRUPT_LOCK_DEFINE(_qualifier, _designator, _name)   ISR_LOCK_DEFINE( _qualifier, _designator, _name )
 Defines an interrupt lock variable. More...
 
#define RTEMS_INTERRUPT_LOCK_REFERENCE(_designator, _target)   ISR_LOCK_REFERENCE( _designator, _target )
 Defines an interrupt lock variable reference. More...
 
#define RTEMS_INTERRUPT_LOCK_INITIALIZER(_name)   ISR_LOCK_INITIALIZER( _name )
 Initializer for static initialization of interrupt locks. More...
 
#define rtems_interrupt_lock_initialize(_lock, _name)   _ISR_lock_Initialize( _lock, _name )
 Initializes an interrupt lock. More...
 
#define rtems_interrupt_lock_destroy(_lock)   _ISR_lock_Destroy( _lock )
 Destroys an interrupt lock. More...
 
#define rtems_interrupt_lock_acquire(_lock, _lock_context)   _ISR_lock_ISR_disable_and_acquire( _lock, _lock_context )
 Acquires an interrupt lock. More...
 
#define rtems_interrupt_lock_release(_lock, _lock_context)   _ISR_lock_Release_and_ISR_enable( _lock, _lock_context )
 Releases an interrupt lock. More...
 
#define rtems_interrupt_lock_acquire_isr(_lock, _lock_context)   _ISR_lock_Acquire( _lock, _lock_context )
 Acquires an interrupt lock in the corresponding interrupt service routine. More...
 
#define rtems_interrupt_lock_release_isr(_lock, _lock_context)   _ISR_lock_Release( _lock, _lock_context )
 Releases an interrupt lock in the corresponding interrupt service routine. More...
 

Typedefs

typedef ISR_Level rtems_interrupt_level
 Interrupt level type.
 
typedef ISR_Vector_number rtems_vector_number
 Control block type used to manage the vectors.
 
typedef ISR_Handler rtems_isr
 Return type for interrupt handler.
 
typedef ISR_Handler_entry rtems_isr_entry
 
typedef ISR_lock_Control rtems_interrupt_lock
 Interrupt lock control.
 
typedef ISR_lock_Context rtems_interrupt_lock_context
 Local interrupt lock context for acquire and release pairs.