|
RTEMS CPU Kit with SuperCore
4.11.2
|
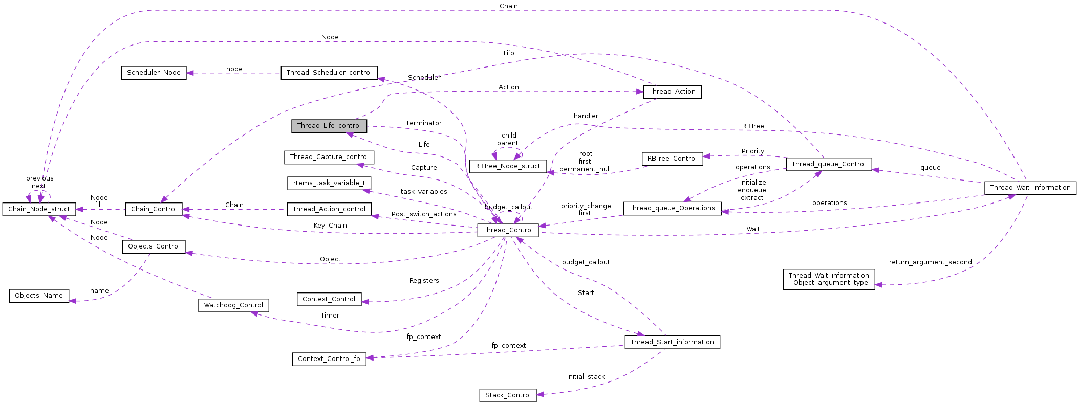
Thread life control. More...
#include <thread.h>

Data Fields | |
| Thread_Action | Action |
| Thread life action used to react upon thread restart and delete requests. | |
| Thread_Life_state | state |
| The current thread life state. | |
| Thread_Control * | terminator |
| The terminator thread of this thread. More... | |
Thread life control.
| Thread_Control* Thread_Life_control::terminator |
The terminator thread of this thread.
In case the thread is terminated and another thread (the terminator) waits for the actual termination completion, then this field references the terminator thread.
1.8.13