|
RTEMS CPU Kit with SuperCore
4.11.2
|
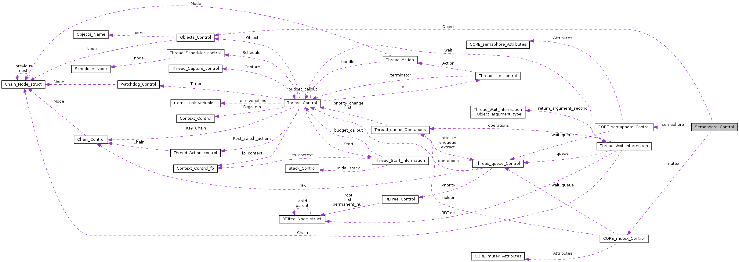
The following defines the control block used to manage each semaphore. More...
#include <sem.h>

Data Fields | |
| Objects_Control | Object |
| This field is the object management portion of a Semaphore instance. More... | |
| rtems_attribute | attribute_set |
| This is the Classic API attribute provided to the create directive. More... | |
| union { | |
| CORE_mutex_Control mutex | |
| This is the SuperCore Mutex instance associated with this Classic API Semaphore instance. | |
| CORE_semaphore_Control semaphore | |
| This is the SuperCore Semaphore instance associated with this Classic API Semaphore instance. | |
| } | Core_control |
| This contains the memory associated with the SuperCore Semaphore or Mutex instance that provides the primary functionality of each Classic API Semaphore instance. More... | |
The following defines the control block used to manage each semaphore.
| rtems_attribute Semaphore_Control::attribute_set |
This is the Classic API attribute provided to the create directive.
It is translated into behavioral attributes on the SuperCore Semaphore or Mutex instance.
Referenced by rtems_semaphore_create().
| union { ... } Semaphore_Control::Core_control |
This contains the memory associated with the SuperCore Semaphore or Mutex instance that provides the primary functionality of each Classic API Semaphore instance.
The structure used is dependent on the attributes specified by the user on the create directive.
Referenced by rtems_semaphore_create().
| Objects_Control Semaphore_Control::Object |
This field is the object management portion of a Semaphore instance.
Referenced by _Semaphore_Free(), and rtems_semaphore_create().
1.8.13