|
RTEMS CPU Kit with SuperCore
4.11.2
|
The following records define the control block used to manage each message queue. More...
#include <message.h>

Data Fields | |
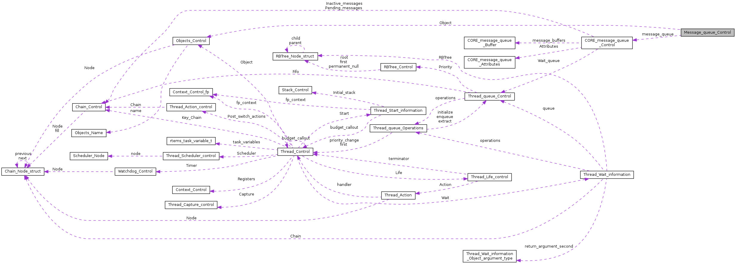
| Objects_Control | Object |
| This field is the inherited object characteristics. More... | |
| rtems_attribute | attribute_set |
| This field is the attribute set as defined by the API. More... | |
| CORE_message_queue_Control | message_queue |
| This field is the instance of the SuperCore Message Queue. More... | |
The following records define the control block used to manage each message queue.
| rtems_attribute Message_queue_Control::attribute_set |
This field is the attribute set as defined by the API.
| CORE_message_queue_Control Message_queue_Control::message_queue |
This field is the instance of the SuperCore Message Queue.
| Objects_Control Message_queue_Control::Object |
This field is the inherited object characteristics.
Referenced by _Message_queue_Free().
1.8.13