RTEMS CPU Kit with SuperCore
4.11.3
Data Fields
rtems_filesystem_table_t Struct Reference
IO Library
»
File System Types and Mount
File system table entry.
More...
#include <
libio.h
>
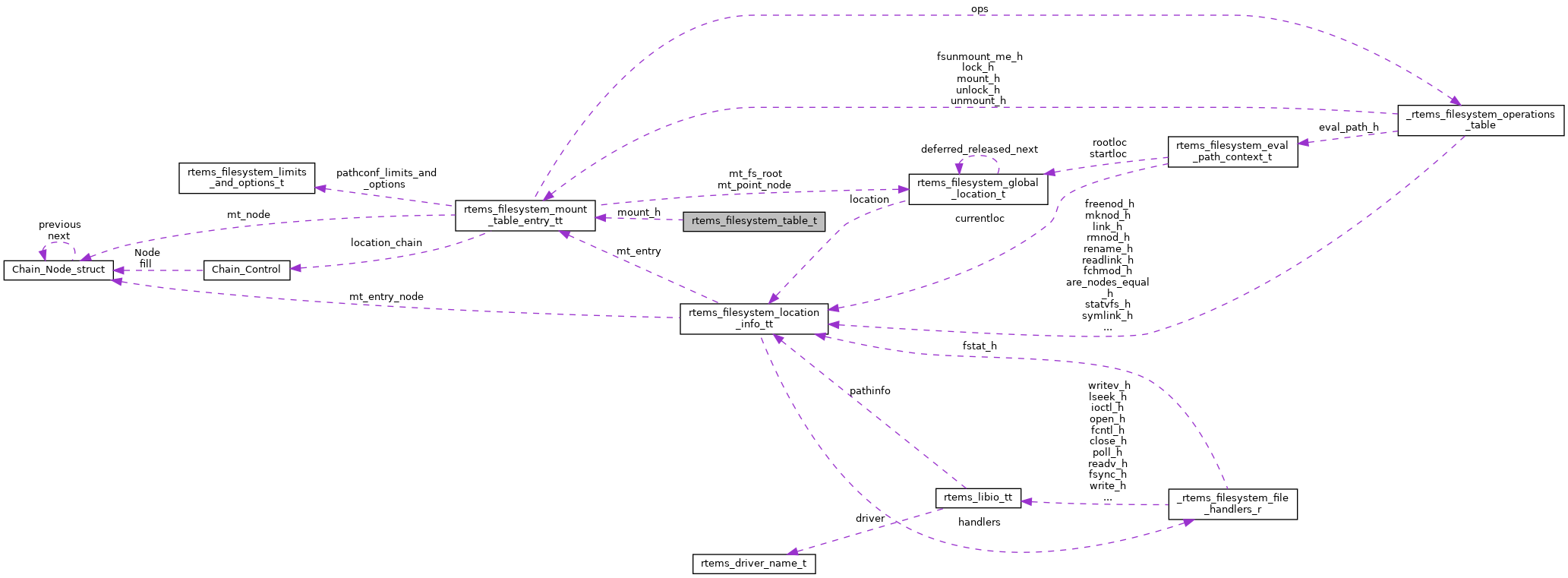
Collaboration diagram for rtems_filesystem_table_t:
[
legend
]
Data Fields
const char *
type
rtems_filesystem_fsmount_me_t
mount_h
Detailed Description
File system table entry.
The documentation for this struct was generated from the following file:
/mnt/data0/chrisj/rtems/releases/rtems-release.git/4.11.3/ws-rtems/rtems-4.11.3/cpukit/libcsupport/include/rtems/
libio.h
Generated by
1.8.13