|
|
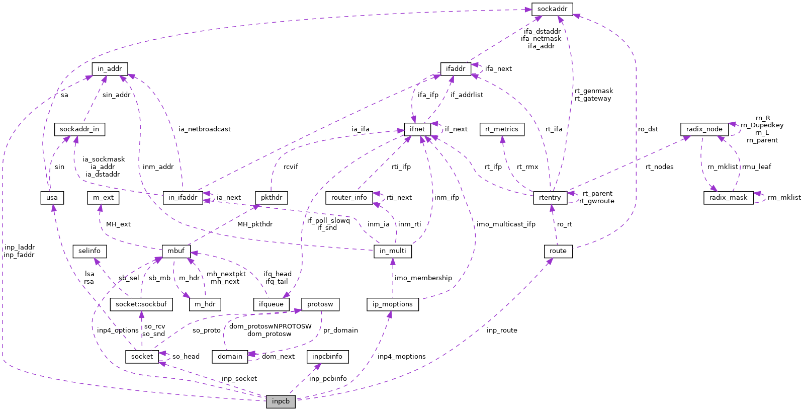
| LIST_ENTRY (inpcb) inp_hash |
| |
|
| LIST_ENTRY (inpcb) inp_list |
| |
|
|
struct inpcbinfo * | inp_pcbinfo |
| |
|
struct in_addr | inp_faddr |
| |
|
struct in_addr | inp_laddr |
| |
|
u_short | inp_fport |
| |
|
u_short | inp_lport |
| |
|
caddr_t | inp_ppcb |
| |
|
struct socket * | inp_socket |
| |
|
struct route | inp_route |
| |
|
int | inp_flags |
| |
|
u_char | inp_vflag |
| |
|
u_char | inp_ip_ttl |
| |
|
u_char | inp_ip_p |
| |
|
u_char | inp_ip_minttl |
| |
|
struct { |
|
u_char inp4_ip_tos |
| |
|
struct mbuf * inp4_options |
| |
|
struct ip_moptions * inp4_moptions |
| |
| } | inp_depend4 |
| |
|
inp_gen_t | inp_gencnt |
| |
The documentation for this struct was generated from the following file:
- /mnt/data0/chrisj/rtems/releases/rtems-release.git/4.11.3/ws-rtems/rtems-4.11.3/cpukit/libnetworking/netinet/in_pcb.h