|
RTEMS CPU Kit with SuperCore
4.11.3
|
Manages the switch callouts. More...
#include <userext.h>

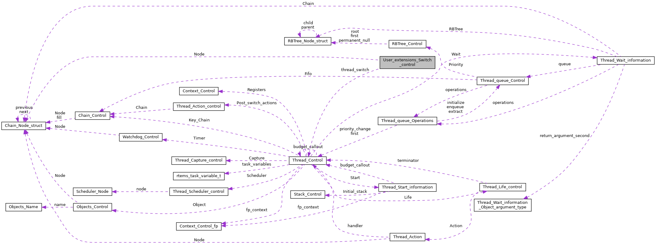
Data Fields | |
| Chain_Node | Node |
| User_extensions_thread_switch_extension | thread_switch |
Manages the switch callouts.
They are managed separately from other extensions for performance reasons.
1.8.13