|
RTEMS CPU Kit with SuperCore
4.11.3
|
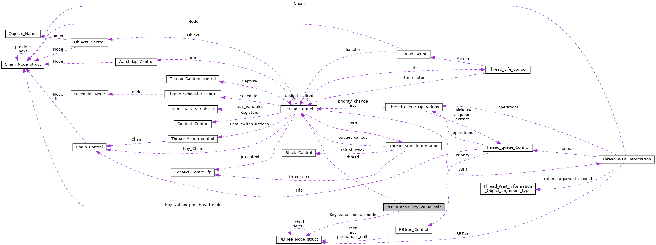
Represents POSIX key and value pair. More...
#include <key.h>

Data Fields | |
| Chain_Node | Key_values_per_thread_node |
| The chain node for the per-thread value chain. | |
| RBTree_Node | Key_value_lookup_node |
| The tree node for the lookup tree. | |
| pthread_key_t | key |
| The POSIX key identifier used in combination with the thread pointer as the tree key. | |
| Thread_Control * | thread |
| The thread pointer used in combination with the POSIX key identifier as the tree key. | |
| void * | value |
| The thread specific POSIX key value. | |
Represents POSIX key and value pair.
1.8.13