|
RTEMS CPU Kit with SuperCore
4.11.3
|
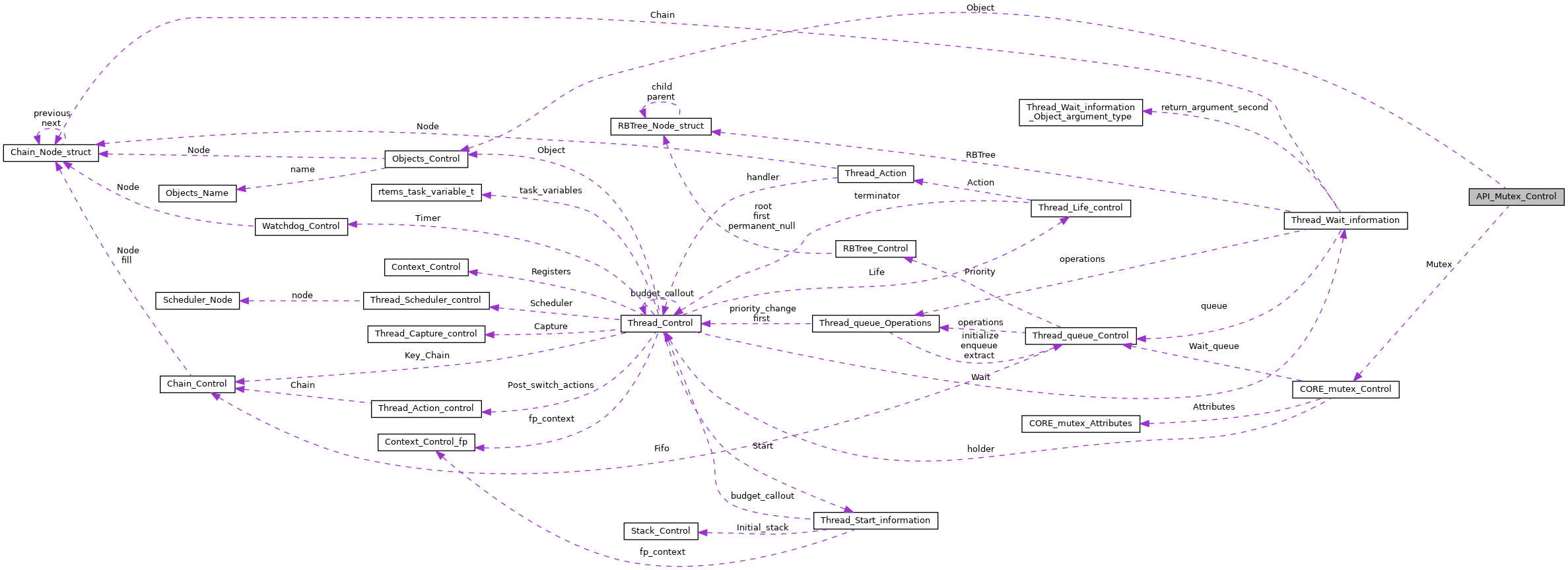
Control block used to manage each API mutex. More...
#include <apimutex.h>

Data Fields | |
| Objects_Control | Object |
| Allows each API Mutex to be a full-fledged RTEMS object. | |
| CORE_mutex_Control | Mutex |
| Contains the SuperCore mutex information. | |
| bool | previous_thread_life_protection |
| The thread life protection state before the outer-most mutex obtain. | |
Control block used to manage each API mutex.
1.8.13