|
RTEMS CPU Kit with SuperCore
|
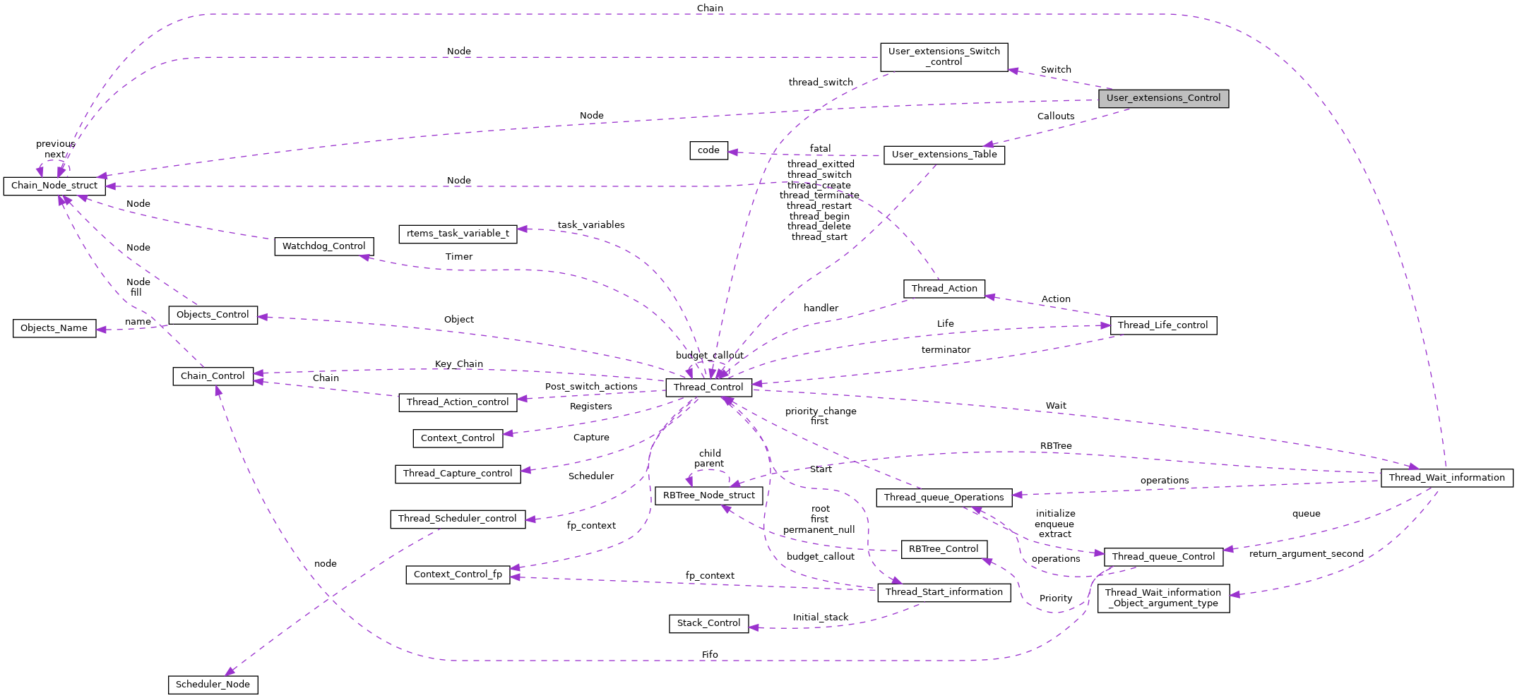
Manages each user extension set. More...
#include <userext.h>

Data Fields | |
| Chain_Node | Node |
| User_extensions_Switch_control | Switch |
| User_extensions_Table | Callouts |
Manages each user extension set.
The switch control is part of the extensions control even if not used due to the extension not having a switch handler.
1.8.13