|
RTEMS CPU Kit with SuperCore
|

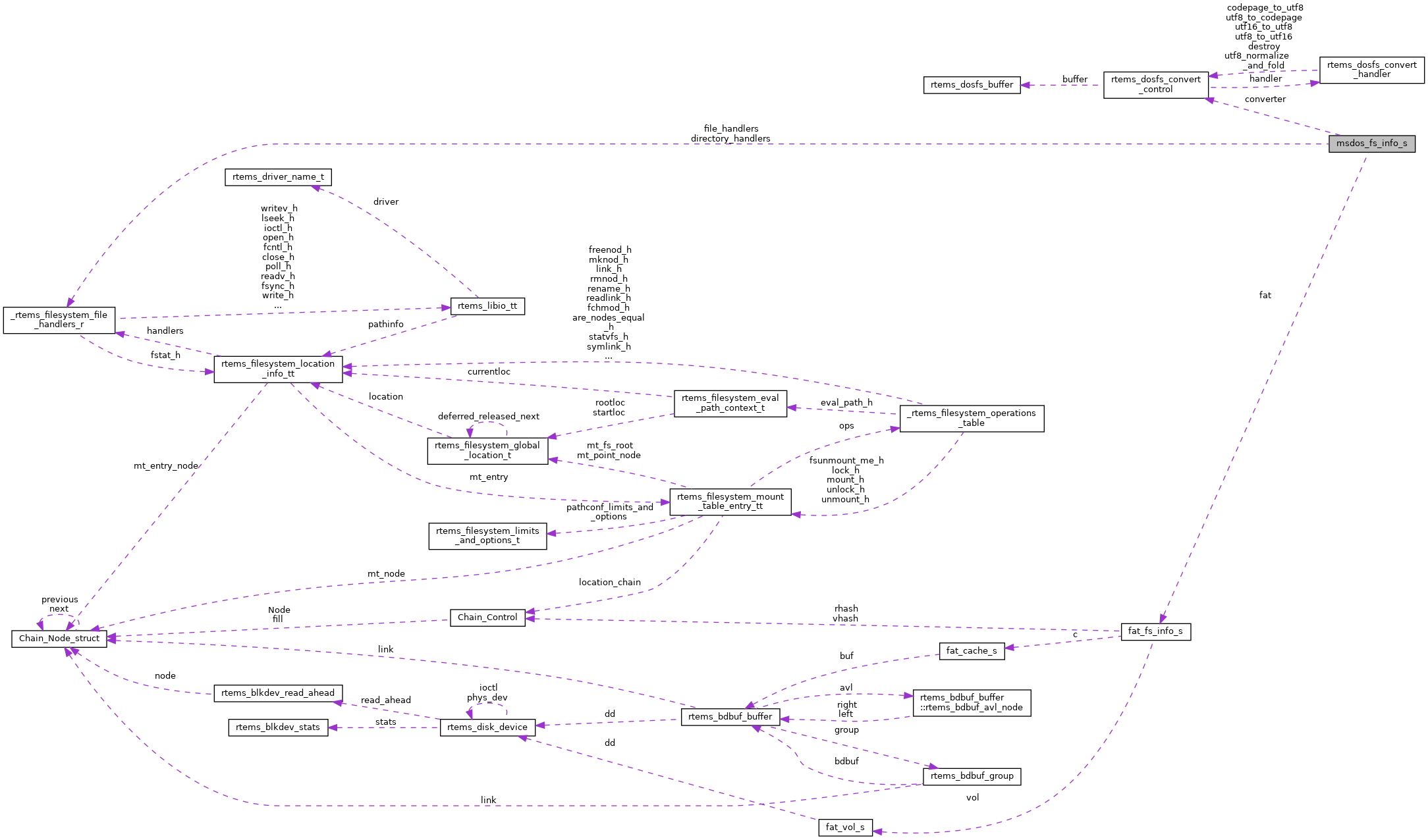
Data Fields | |
| fat_fs_info_t | fat |
| const rtems_filesystem_file_handlers_r * | directory_handlers |
| const rtems_filesystem_file_handlers_r * | file_handlers |
| rtems_id | vol_sema |
| uint8_t * | cl_buf |
| rtems_dosfs_convert_control * | converter |
1.8.13