|
RTEMS CPU Kit with SuperCore
|
Information required to manage a thread while it is blocked. More...
#include <thread.h>

Data Fields | |
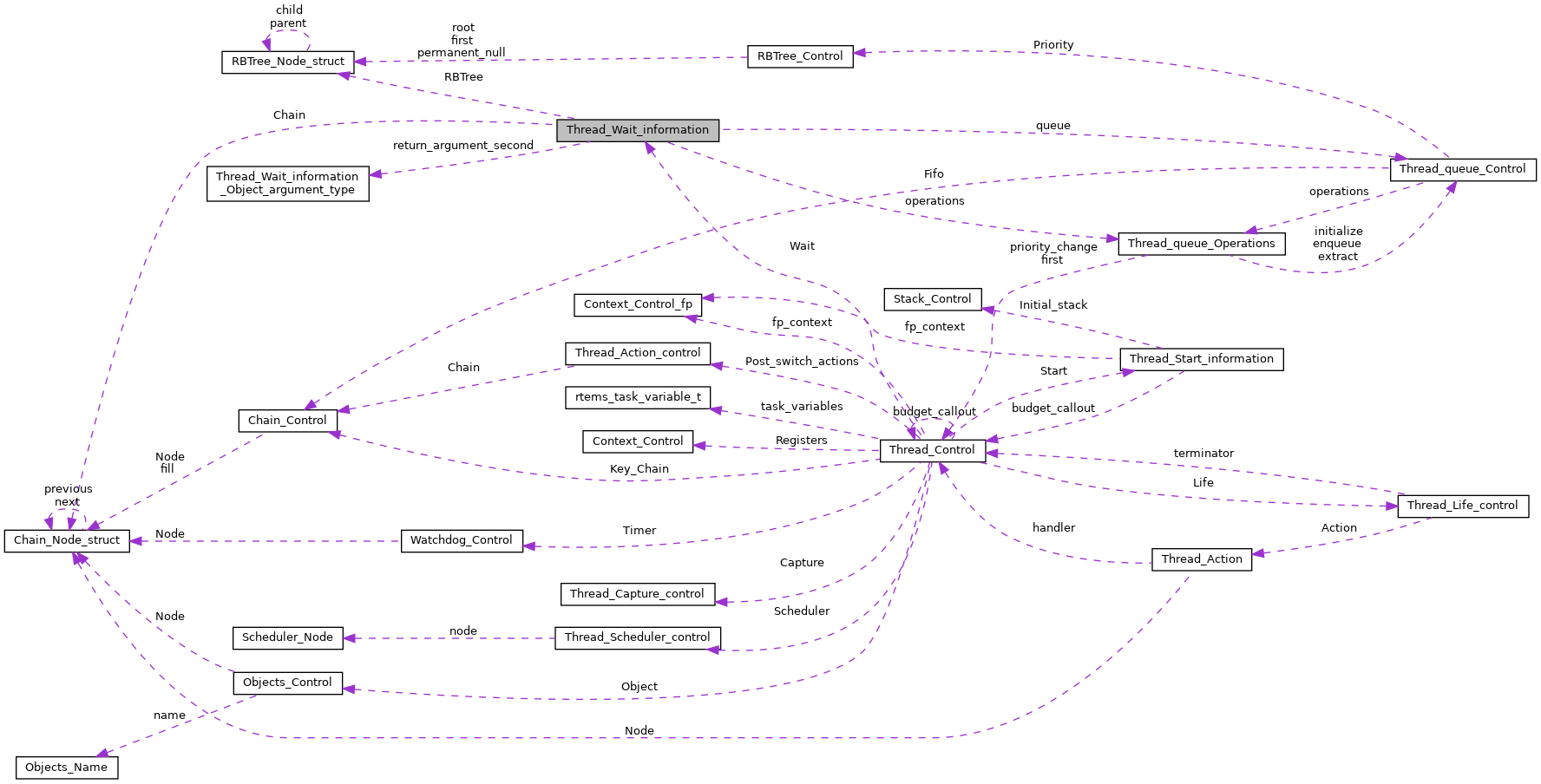
| union { | |
| Chain_Node Chain | |
| A node for chains. | |
| RBTree_Node RBTree | |
| A node for red-black trees. | |
| } | Node |
| Node for thread queues. | |
| Objects_Id | id |
| This field is the Id of the object this thread is waiting upon. More... | |
| uint32_t | count |
| This field is used to return an integer while when blocked. More... | |
| void * | return_argument |
| This field is for a pointer to a user return argument. More... | |
| Thread_Wait_information_Object_argument_type | return_argument_second |
| This field is for a pointer to a second user return argument. More... | |
| uint32_t | option |
| This field contains any options in effect on this blocking operation. More... | |
| uint32_t | return_code |
| This field will contain the return status from a blocking operation. More... | |
| uint32_t | timeout_code |
| Code to set the timeout return code in _Thread_Timeout(). | |
| Thread_queue_Control * | queue |
| The current thread queue. More... | |
| Thread_Wait_flags | flags |
| This field contains several flags used to control the wait class and state of a thread in case fine-grained locking is used. | |
| const Thread_queue_Operations * | operations |
| The current thread queue operations. More... | |
Information required to manage a thread while it is blocked.
This contains the information required to manage a thread while it is blocked and to return information to it.
| uint32_t Thread_Wait_information::count |
This field is used to return an integer while when blocked.
| Objects_Id Thread_Wait_information::id |
This field is the Id of the object this thread is waiting upon.
| const Thread_queue_Operations* Thread_Wait_information::operations |
The current thread queue operations.
This field is protected by the thread lock.
Referenced by _Thread_Wait_restore_default_operations(), and _Thread_Wait_set_operations().
| uint32_t Thread_Wait_information::option |
This field contains any options in effect on this blocking operation.
| Thread_queue_Control* Thread_Wait_information::queue |
The current thread queue.
In case this field is NULL, then the thread is not blocked on a thread queue. This field is protected by the thread lock.
Referenced by _Thread_Wait_set_queue().
| void* Thread_Wait_information::return_argument |
This field is for a pointer to a user return argument.
| Thread_Wait_information_Object_argument_type Thread_Wait_information::return_argument_second |
This field is for a pointer to a second user return argument.
| uint32_t Thread_Wait_information::return_code |
This field will contain the return status from a blocking operation.
Referenced by _CORE_mutex_Seize_interrupt_trylock_body().
1.8.13