|
RTEMS CPU Kit with SuperCore
|
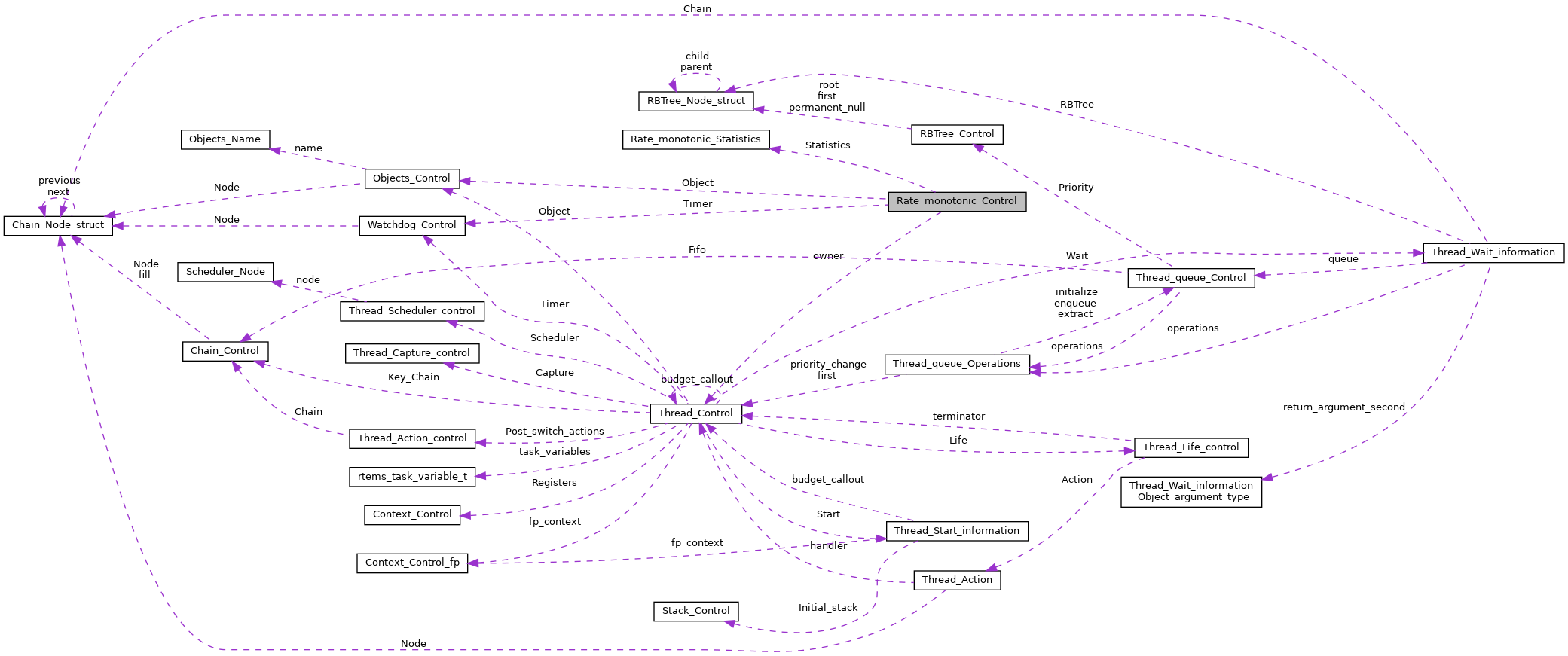
The following structure defines the control block used to manage each period. More...
#include <ratemon.h>

Data Fields | |
| Objects_Control | Object |
| This field is the object management portion of a Period instance. More... | |
| Watchdog_Control | Timer |
| This is the timer used to provide the unblocking mechanism. More... | |
| rtems_rate_monotonic_period_states | state |
| This field indicates the current state of the period. More... | |
| uint32_t | next_length |
| This field contains the length of the next period to be executed. | |
| Thread_Control * | owner |
| This field contains a pointer to the TCB for the thread which owns and uses this period instance. | |
| Thread_CPU_usage_t | cpu_usage_period_initiated |
| This field contains the cpu usage value of the owning thread when the period was initiated. More... | |
| Rate_monotonic_Period_time_t | time_period_initiated |
| This field contains the wall time value when the period was initiated. More... | |
| Rate_monotonic_Statistics | Statistics |
| This field contains the statistics maintained for the period. | |
The following structure defines the control block used to manage each period.
| Thread_CPU_usage_t Rate_monotonic_Control::cpu_usage_period_initiated |
This field contains the cpu usage value of the owning thread when the period was initiated.
It is used to compute the period's statistics.
| Objects_Control Rate_monotonic_Control::Object |
This field is the object management portion of a Period instance.
Referenced by _Rate_monotonic_Free(), and rtems_rate_monotonic_create().
| rtems_rate_monotonic_period_states Rate_monotonic_Control::state |
This field indicates the current state of the period.
Referenced by _Rate_monotonic_Is_active(), _Rate_monotonic_Is_expired(), _Rate_monotonic_Is_inactive(), and rtems_rate_monotonic_create().
| Rate_monotonic_Period_time_t Rate_monotonic_Control::time_period_initiated |
This field contains the wall time value when the period was initiated.
It is used to compute the period's statistics.
| Watchdog_Control Rate_monotonic_Control::Timer |
This is the timer used to provide the unblocking mechanism.
Referenced by rtems_rate_monotonic_create().
1.8.13