|
RTEMS CPU Kit with SuperCore
4.11.2
|
Per CPU Core Structure. More...
#include <percpu.h>

Data Fields | |
| void * | interrupt_stack_low |
| This contains a pointer to the lower range of the interrupt stack for this CPU. More... | |
| void * | interrupt_stack_high |
| This contains a pointer to the interrupt stack pointer for this CPU. More... | |
| uint32_t | isr_nest_level |
| This contains the current interrupt nesting level on this CPU. | |
| volatile uint32_t | thread_dispatch_disable_level |
| The thread dispatch critical section nesting counter which is used to prevent context switches at inopportune moments. | |
| struct Thread_Control * | executing |
| This is the thread executing on this processor. More... | |
| struct Thread_Control * | heir |
| This is the heir thread for this processor. More... | |
| volatile bool | dispatch_necessary |
| This is set to true when this processor needs to run the dispatcher. More... | |
| Timestamp_Control | time_of_last_context_switch |
| This is the time of the last context switch on this CPU. More... | |
| Per_CPU_Stats | Stats |
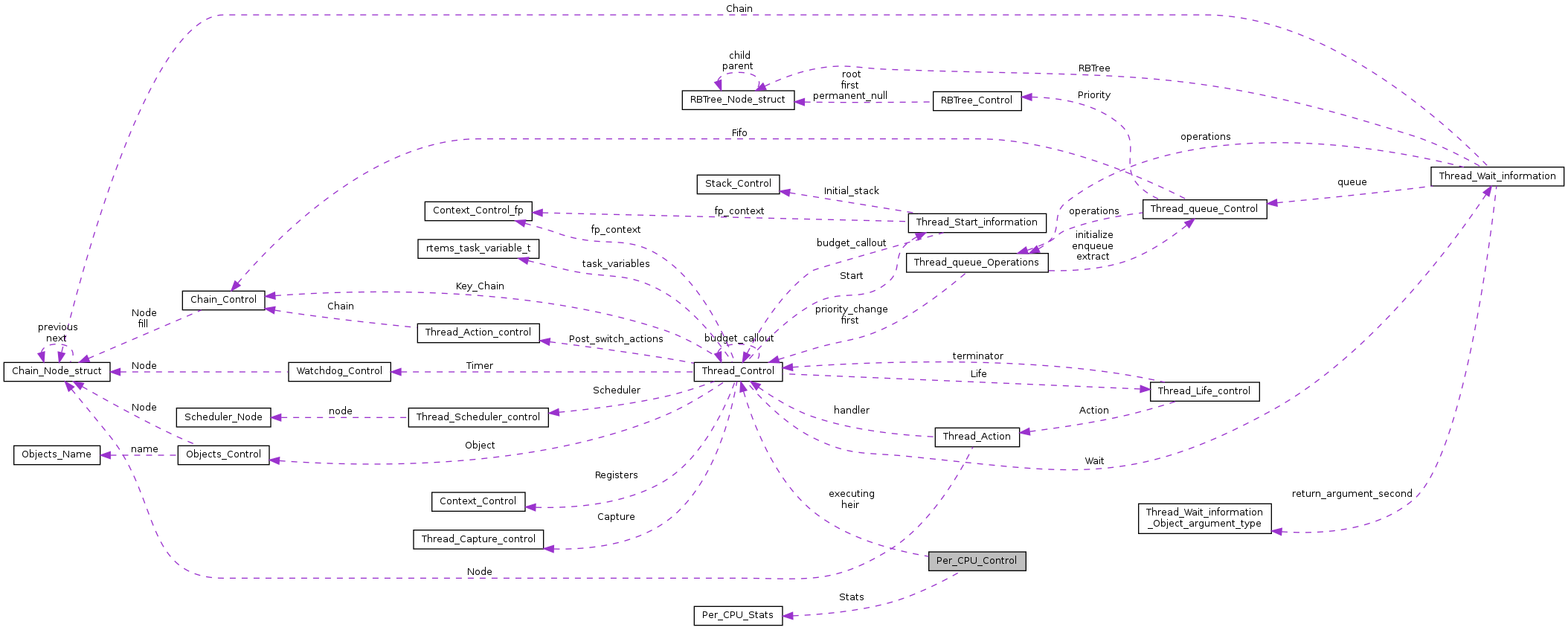
Per CPU Core Structure.
This structure is used to hold per core state information.
| volatile bool Per_CPU_Control::dispatch_necessary |
This is set to true when this processor needs to run the dispatcher.
It is volatile since interrupts may alter this flag.
This field is not protected by a lock. There are two writers after multitasking start. The scheduler owning this processor sets this indicator to true, after it updated the heir field. This processor sets this indicator to false, before it reads the heir. This field is used in combination with the heir field.
Referenced by _Thread_Get_heir_and_make_it_executing().
| struct Thread_Control* Per_CPU_Control::executing |
This is the thread executing on this processor.
This field is not protected by a lock. The only writer is this processor.
On SMP configurations a thread may be registered as executing on more than one processor in case a thread migration is in progress. On SMP configurations use _Thread_Is_executing_on_a_processor() to figure out if a thread context is executing on a processor.
Referenced by _Thread_Do_dispatch().
| struct Thread_Control* Per_CPU_Control::heir |
This is the heir thread for this processor.
This field is not protected by a lock. The only writer after multitasking start is the scheduler owning this processor. This processor will set the dispatch necessary indicator to false, before it reads the heir. This field is used in combination with the dispatch necessary indicator.
A thread can be a heir on at most one processor in the system.
| void* Per_CPU_Control::interrupt_stack_high |
This contains a pointer to the interrupt stack pointer for this CPU.
It will be loaded at the beginning on an ISR.
| void* Per_CPU_Control::interrupt_stack_low |
This contains a pointer to the lower range of the interrupt stack for this CPU.
This is the address allocated and freed.
| Timestamp_Control Per_CPU_Control::time_of_last_context_switch |
This is the time of the last context switch on this CPU.
1.8.13