|
RTEMS CPU Kit with SuperCore
4.11.2
|
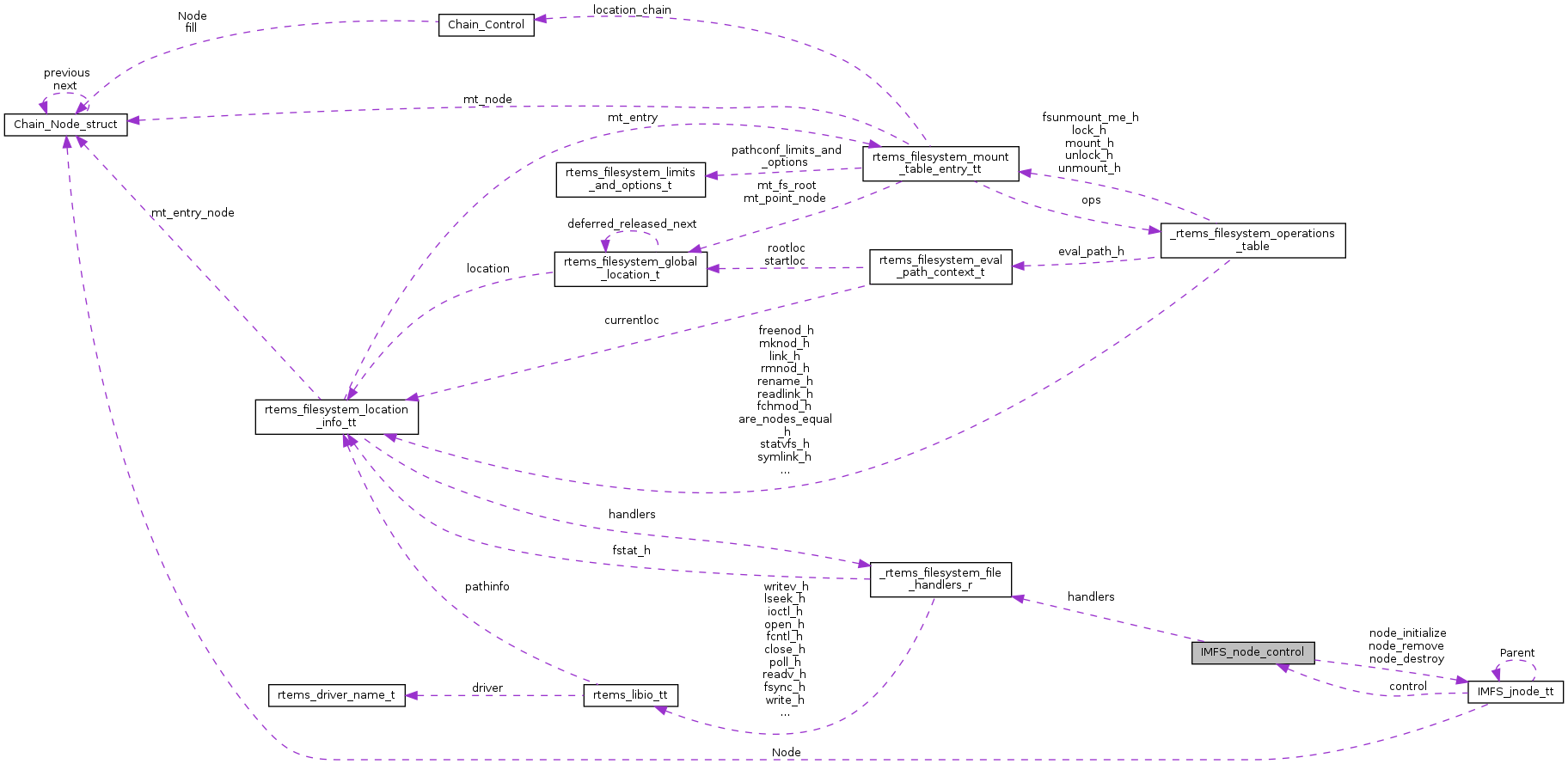
IMFS node control. More...
#include <imfs.h>

Data Fields | |
| const rtems_filesystem_file_handlers_r * | handlers |
| IMFS_node_control_initialize | node_initialize |
| IMFS_node_control_remove | node_remove |
| IMFS_node_control_destroy | node_destroy |
IMFS node control.
1.8.13