|
RTEMS CPU Kit with SuperCore
4.11.2
|
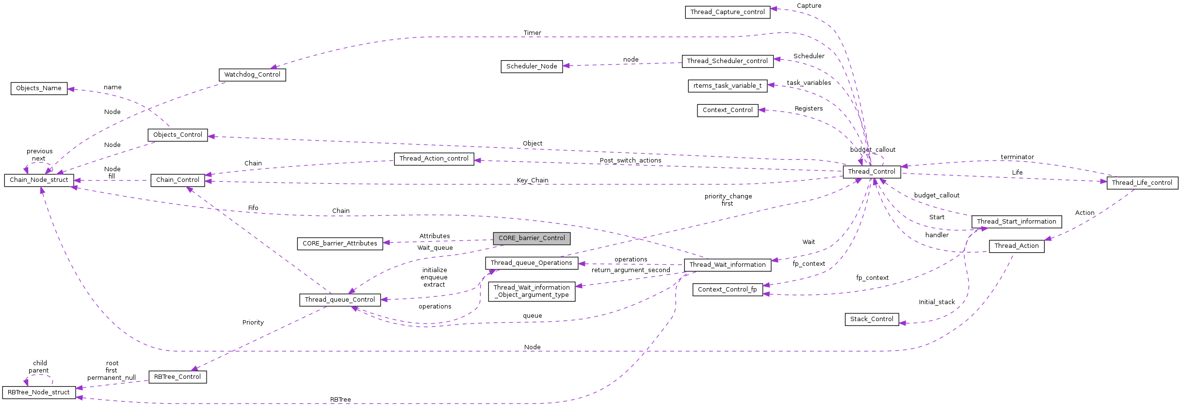
The following defines the control block used to manage each barrier. More...
#include <corebarrier.h>

Data Fields | |
| Thread_queue_Control | Wait_queue |
| This field is the Waiting Queue used to manage the set of tasks which are blocked waiting for the barrier to be released. | |
| CORE_barrier_Attributes | Attributes |
| This element is the set of attributes which define this instance's behavior. | |
| uint32_t | number_of_waiting_threads |
| This element contains the current number of thread waiting for this barrier to be released. More... | |
The following defines the control block used to manage each barrier.
| uint32_t CORE_barrier_Control::number_of_waiting_threads |
This element contains the current number of thread waiting for this barrier to be released.
Referenced by _CORE_barrier_Get_number_of_waiting_threads(), _CORE_barrier_Initialize(), and _CORE_barrier_Release().
1.8.13