|
RTEMS CPU Kit with SuperCore
4.11.2
|
User environment. More...
#include <userenv.h>

Data Fields | |
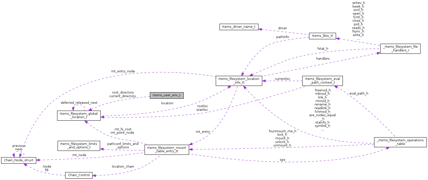
| rtems_filesystem_global_location_t * | current_directory |
| The anchor directory for relative paths. | |
| rtems_filesystem_global_location_t * | root_directory |
| The anchor directory for absolute paths. | |
| mode_t | umask |
| The file mode creation mask. | |
| uid_t | uid |
| The real user ID. | |
| gid_t | gid |
| The real group ID. | |
| uid_t | euid |
| The effective user ID. | |
| gid_t | egid |
| The effective group ID. | |
| char | login_buffer [LOGIN_NAME_MAX] |
| The login buffer. | |
| pid_t | pgrp |
| The process group ID. | |
| size_t | ngroups |
| The count of supplementary group IDs. | |
| gid_t | groups [NGROUPS] |
| The list of supplementary group IDs. | |
User environment.
1.8.13