RTEMS CPU Kit with SuperCore
4.11.2
Data Fields
POSIX_Semaphore_Control Struct Reference
RTEMS POSIX API
»
POSIX Semaphore Private Support
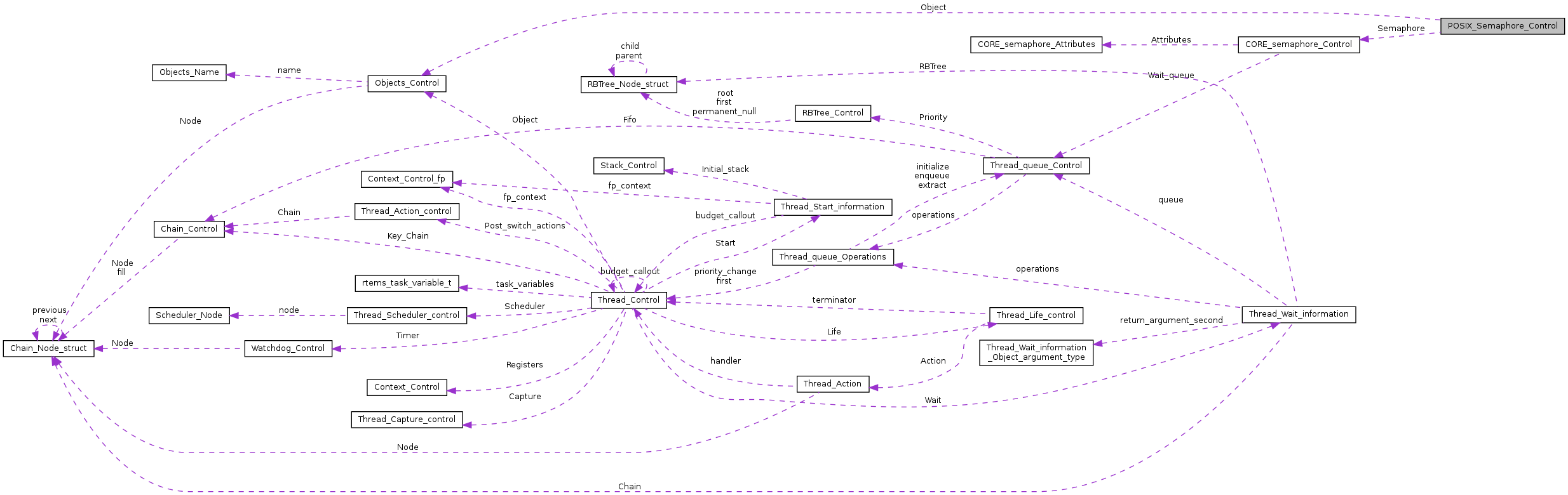
Collaboration diagram for POSIX_Semaphore_Control:
[
legend
]
Data Fields
Objects_Control
Object
int
process_shared
bool
named
bool
linked
uint32_t
open_count
CORE_semaphore_Control
Semaphore
The documentation for this struct was generated from the following file:
/mnt/data0/chrisj/rtems/releases/rtems-release.git/4.11.2/ws-rtems/rtems-4.11.2/cpukit/posix/include/rtems/posix/
semaphore.h
Generated by
1.8.13