|
RTEMS CPU Kit with SuperCore
4.11.2
|
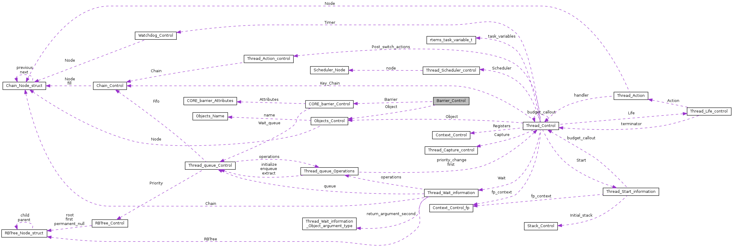
This type defines the control block used to manage each barrier. More...
#include <barrier.h>

Data Fields | |
| Objects_Control | Object |
| This is used to manage a barrier as an object. More... | |
| rtems_attribute | attribute_set |
| This is used to specify the attributes of a barrier. More... | |
| CORE_barrier_Control | Barrier |
| This is used to implement the barrier. More... | |
This type defines the control block used to manage each barrier.
| rtems_attribute Barrier_Control::attribute_set |
This is used to specify the attributes of a barrier.
Referenced by rtems_barrier_create().
| CORE_barrier_Control Barrier_Control::Barrier |
This is used to implement the barrier.
Referenced by rtems_barrier_create().
| Objects_Control Barrier_Control::Object |
This is used to manage a barrier as an object.
Referenced by rtems_barrier_create().
1.8.13