RTEMS Logo

RTEMS 4.9.1 On-Line Library


Console Driver Serial Driver Functioning Overview

PREV UP NEXT Bookshelf BSP and Device Driver Development Guide

8.4: Serial Driver Functioning Overview

  • Console Driver Basics
  • Console Driver Termios and Polled IO
  • Console Driver Termios and Interrupt Driven IO
  • Console Driver Initialization
  • Console Driver Opening a serial device
  • Console Driver Closing a Serial Device
  • Console Driver Reading Characters from a Serial Device
  • Console Driver Writing Characters to a Serial Device
  • Console Driver Changing Serial Line Parameters
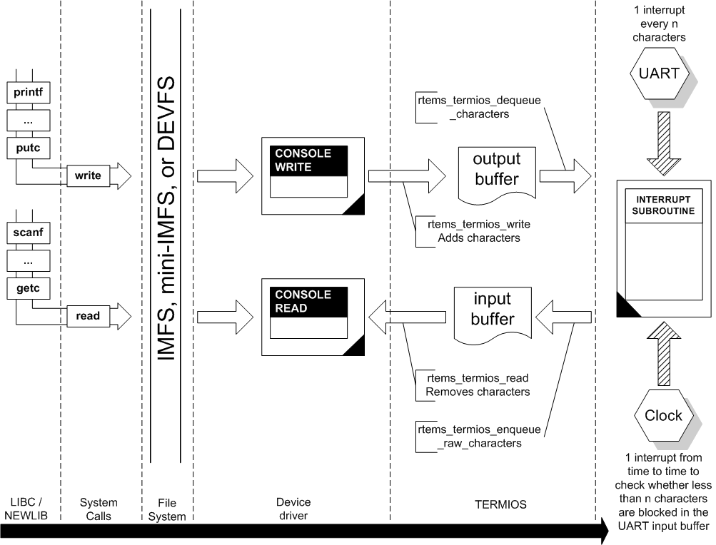
  • The following Figure shows how a Termios driven serial driver works:

    Termios Flow

    The following list describes the basic flow.


    PREV UP NEXT Bookshelf BSP and Device Driver Development Guide

    Copyright © 1988-2008 OAR Corporation