RTEMS CPU Kit with SuperCore
4.11.2
Data Fields
IMFS_mknod_controls Struct Reference
IO Library
»
File System Types and Mount
»
In-Memory File System Support
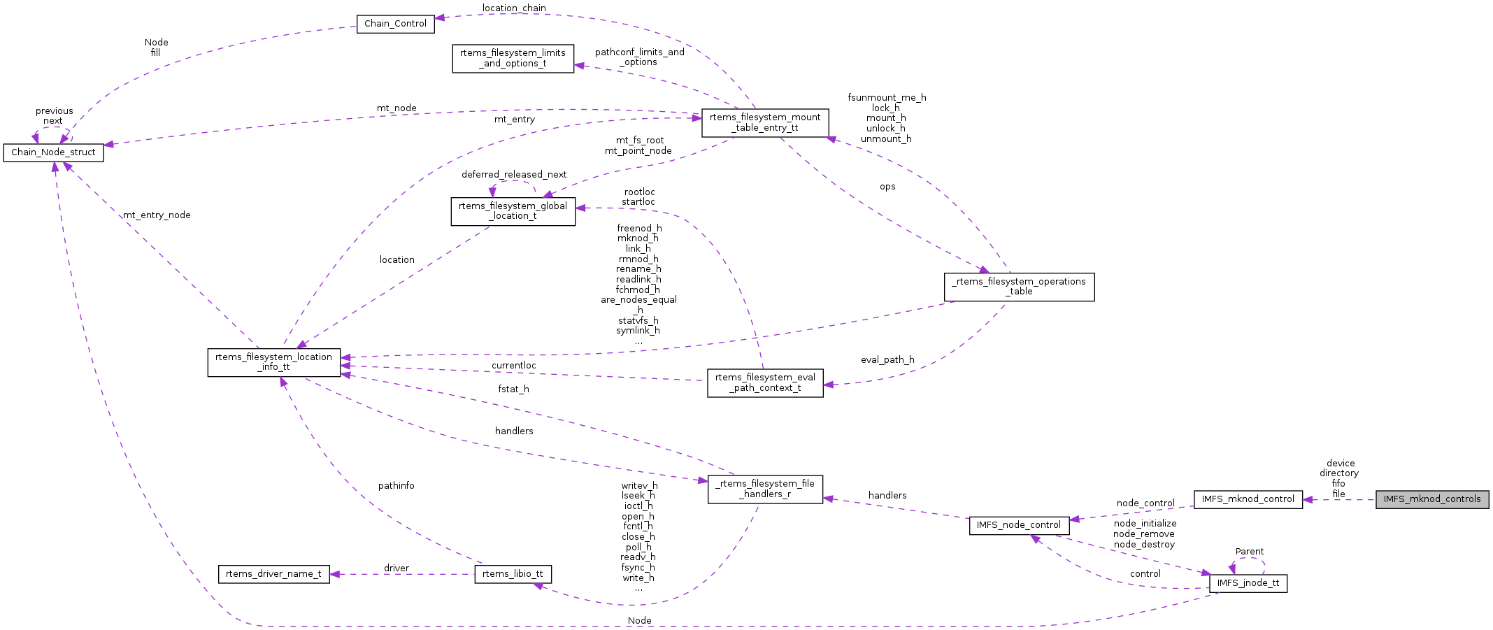
Collaboration diagram for IMFS_mknod_controls:
[
legend
]
Data Fields
const
IMFS_mknod_control
*
directory
const
IMFS_mknod_control
*
device
const
IMFS_mknod_control
*
file
const
IMFS_mknod_control
*
fifo
The documentation for this struct was generated from the following file:
/mnt/data0/chrisj/rtems/releases/rtems-release.git/4.11.2/ws-rtems/rtems-4.11.2/cpukit/libfs/src/imfs/
imfs.h
Generated by
1.8.13