|
RTEMS CPU Kit with SuperCore
4.11.3
|
Heap Handler API. More...


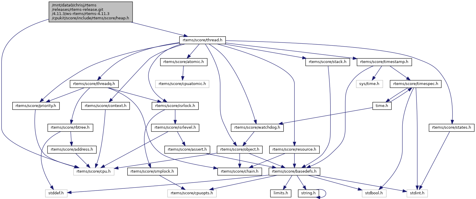
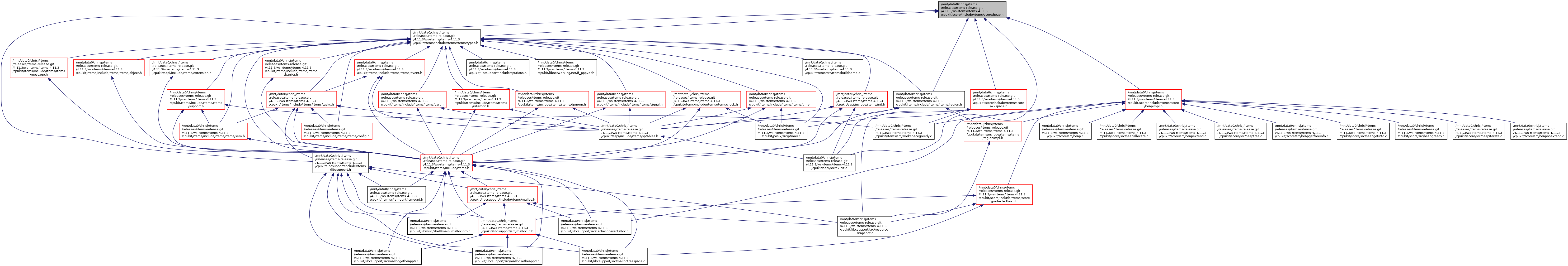
Go to the source code of this file.
Data Structures | |
| struct | Heap_Block |
| Description for free or used blocks. More... | |
| struct | Heap_Statistics |
| Run-time heap statistics. More... | |
| struct | Heap_Control |
| Control block used to manage a heap. More... | |
| struct | Heap_Information |
| Information about blocks. More... | |
| struct | Heap_Information_block |
| Information block returned by _Heap_Get_information(). More... | |
| struct | Heap_Area |
| Heap area structure for table based heap initialization and extension. More... | |
Macros | |
| #define | HEAP_PROTECTION_HEADER_SIZE 0 |
| #define | HEAP_BLOCK_HEADER_SIZE (2 * sizeof(uintptr_t) + HEAP_PROTECTION_HEADER_SIZE) |
| The block header consists of the two size fields (Heap_Block::prev_size and Heap_Block::size_and_flag). | |
Typedefs | |
| typedef struct Heap_Control | Heap_Control |
| typedef struct Heap_Block | Heap_Block |
| typedef uintptr_t(* | Heap_Initialization_or_extend_handler) (Heap_Control *heap, void *area_begin, uintptr_t area_size, uintptr_t page_size_or_unused) |
| Heap initialization and extend handler type. More... | |
Functions | |
| uintptr_t | _Heap_Extend (Heap_Control *heap, void *area_begin, uintptr_t area_size, uintptr_t unused) |
| Extends the memory available for the heap heap using the memory area starting at area_begin of size area_size bytes. More... | |
| uintptr_t | _Heap_No_extend (Heap_Control *unused_0, void *unused_1, uintptr_t unused_2, uintptr_t unused_3) |
| This function returns always zero. More... | |
| RTEMS_INLINE_ROUTINE uintptr_t | _Heap_Align_up (uintptr_t value, uintptr_t alignment) |
| RTEMS_INLINE_ROUTINE uintptr_t | _Heap_Min_block_size (uintptr_t page_size) |
| RTEMS_INLINE_ROUTINE uintptr_t | _Heap_Area_overhead (uintptr_t page_size) |
| Returns the worst case overhead to manage a memory area. | |
| RTEMS_INLINE_ROUTINE uintptr_t | _Heap_Size_with_overhead (uintptr_t page_size, uintptr_t size, uintptr_t alignment) |
| Returns the size with administration and alignment overhead for one allocation. | |
Heap Handler API.
1.8.13