RTEMS CPU Kit with SuperCore
Data Fields
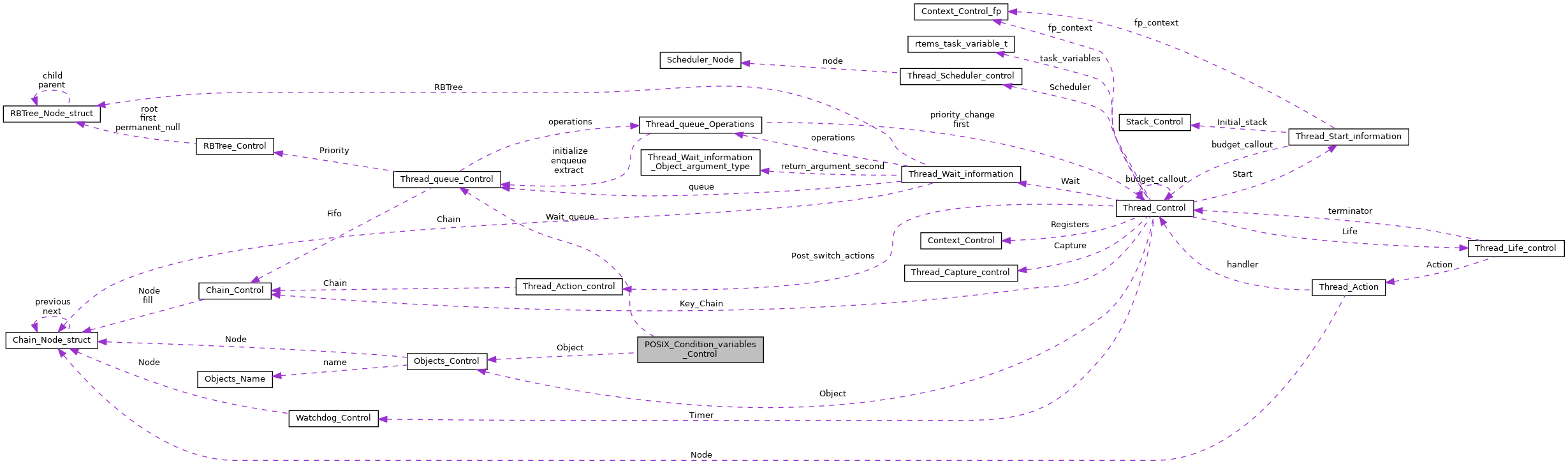
POSIX_Condition_variables_Control Struct Reference
RTEMS POSIX API
»
POSIX Condition Variables
Collaboration diagram for POSIX_Condition_variables_Control:
[
legend
]
Data Fields
Objects_Control
Object
int
process_shared
pthread_mutex_t
Mutex
Thread_queue_Control
Wait_queue
The documentation for this struct was generated from the following file:
cond.h
Generated by
1.8.13