RTEMS CPU Kit with SuperCore
Data Fields
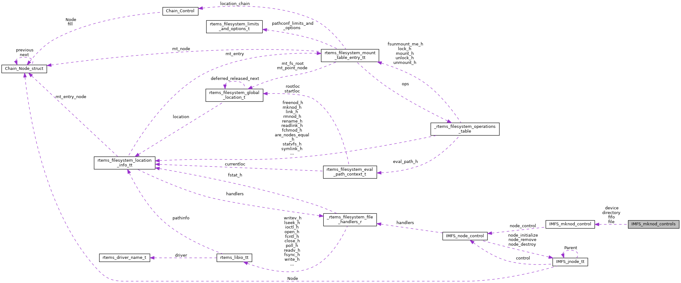
IMFS_mknod_controls Struct Reference
IO Library
»
File System Types and Mount
»
In-Memory File System Support
Collaboration diagram for IMFS_mknod_controls:
[
legend
]
Data Fields
const
IMFS_mknod_control
*
directory
const
IMFS_mknod_control
*
device
const
IMFS_mknod_control
*
file
const
IMFS_mknod_control
*
fifo
The documentation for this struct was generated from the following file:
imfs.h
Generated by
1.8.13