RTEMS CPU Kit with SuperCore
Data Fields
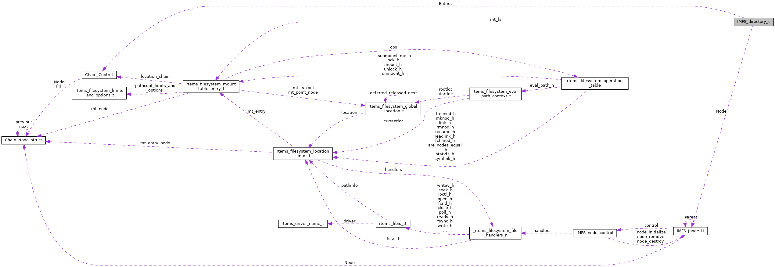
IMFS_directory_t Struct Reference
IO Library
»
File System Types and Mount
»
In-Memory File System Support
Collaboration diagram for IMFS_directory_t:
[
legend
]
Data Fields
IMFS_jnode_t
Node
rtems_chain_control
Entries
rtems_filesystem_mount_table_entry_t
*
mt_fs
The documentation for this struct was generated from the following file:
imfs.h
Generated by
1.8.13