|
RTEMS CPU Kit with SuperCore
4.11.3
|

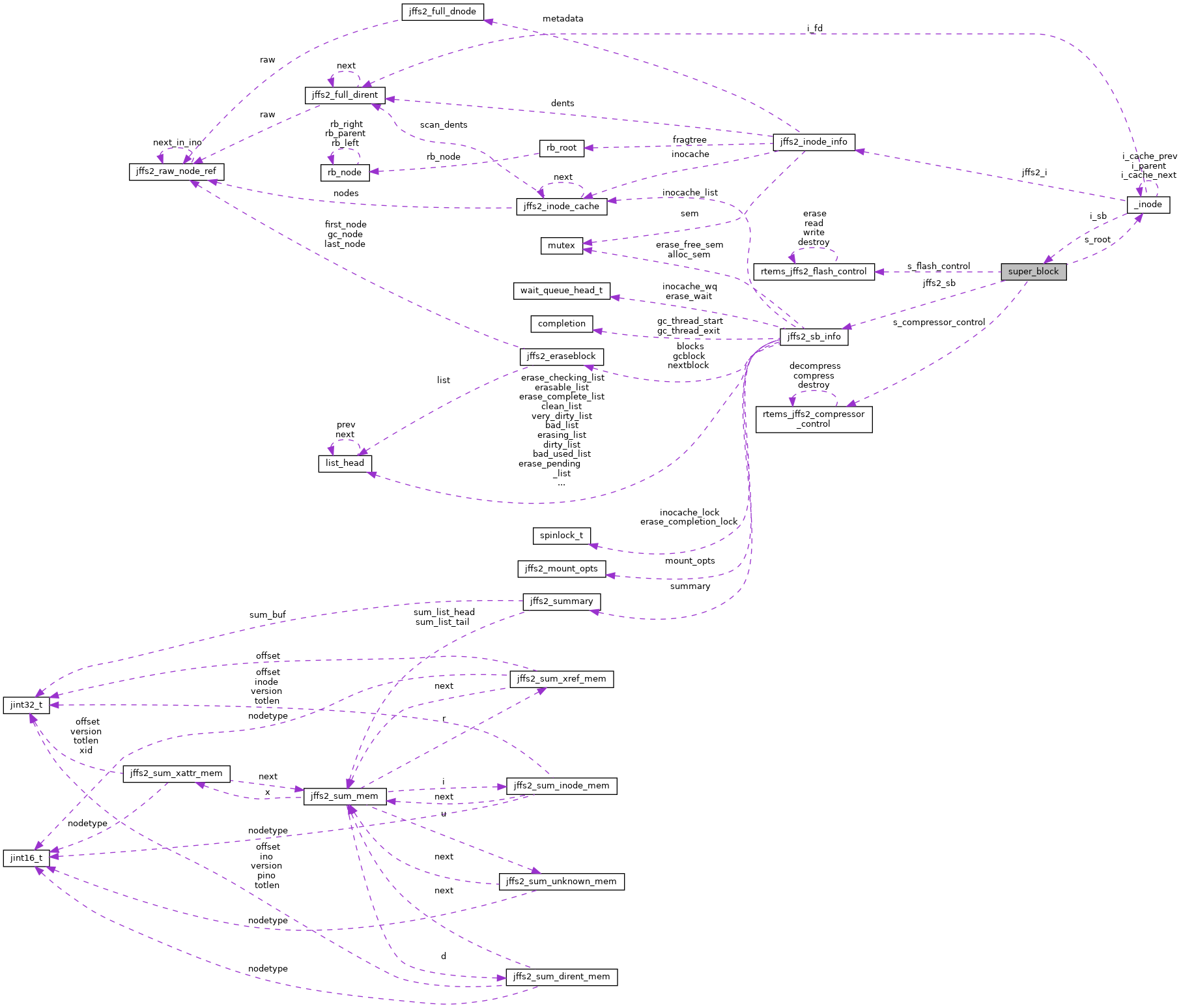
Data Fields | |
| struct jffs2_sb_info | jffs2_sb |
| struct _inode * | s_root |
| rtems_jffs2_flash_control * | s_flash_control |
| rtems_jffs2_compressor_control * | s_compressor_control |
| bool | s_is_readonly |
| unsigned char | s_gc_buffer [PAGE_CACHE_SIZE] |
| rtems_id | s_mutex |
| char | s_name_buf [JFFS2_MAX_NAME_LEN] |
1.8.13