|
struct mtd_info * | mtd |
|
uint32_t | highest_ino |
|
uint32_t | checked_ino |
|
unsigned int | flags |
|
struct task_struct * | gc_task |
|
struct completion | gc_thread_start |
|
struct completion | gc_thread_exit |
|
struct mutex | alloc_sem |
|
uint32_t | cleanmarker_size |
|
uint32_t | flash_size |
|
uint32_t | used_size |
|
uint32_t | dirty_size |
|
uint32_t | wasted_size |
|
uint32_t | free_size |
|
uint32_t | erasing_size |
|
uint32_t | bad_size |
|
uint32_t | sector_size |
|
uint32_t | unchecked_size |
|
uint32_t | nr_free_blocks |
|
uint32_t | nr_erasing_blocks |
|
uint8_t | resv_blocks_write |
|
uint8_t | resv_blocks_deletion |
|
uint8_t | resv_blocks_gctrigger |
|
uint8_t | resv_blocks_gcbad |
|
uint8_t | resv_blocks_gcmerge |
|
uint8_t | vdirty_blocks_gctrigger |
|
uint32_t | nospc_dirty_size |
|
uint32_t | nr_blocks |
|
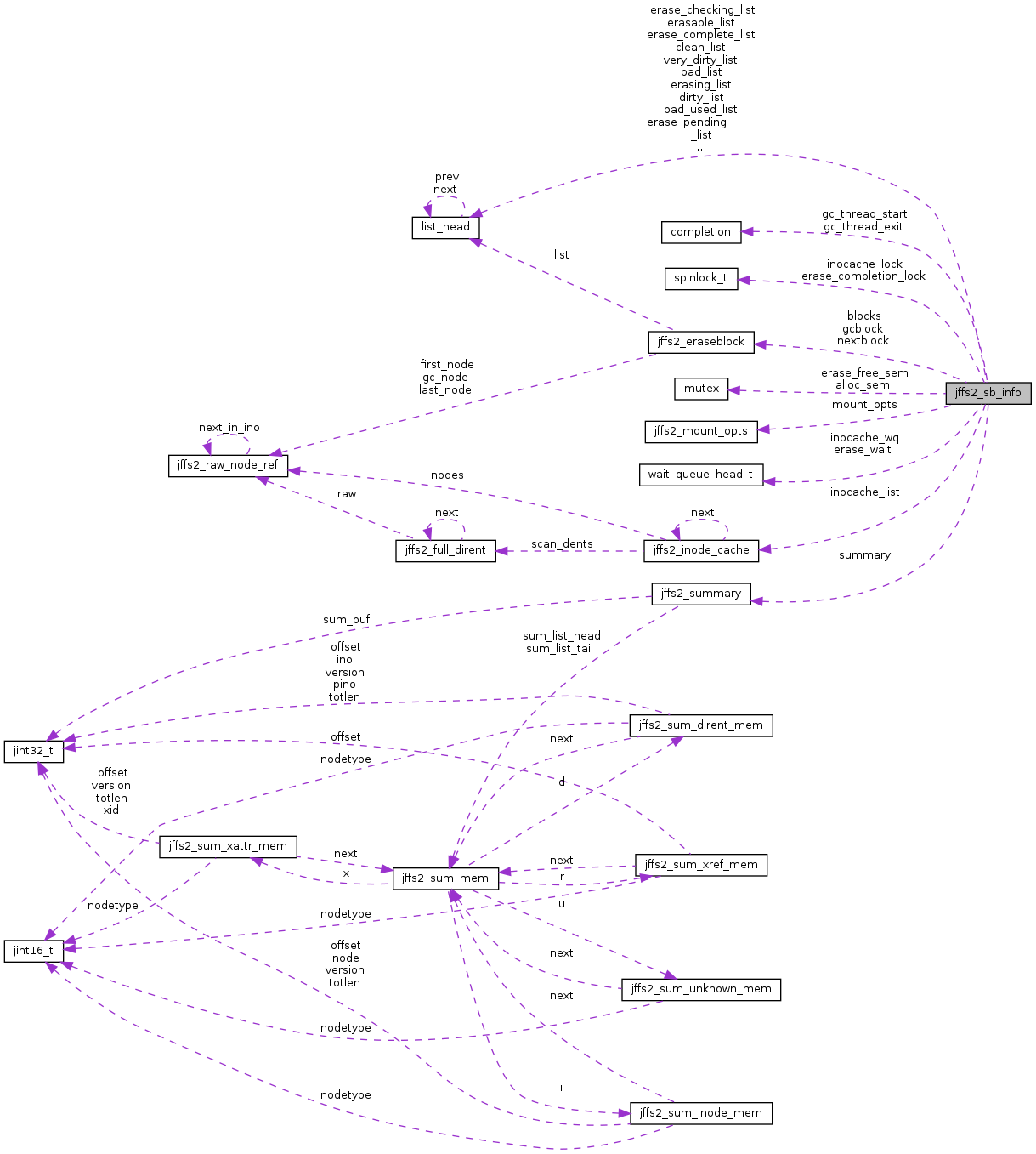
struct jffs2_eraseblock * | blocks |
|
struct jffs2_eraseblock * | nextblock |
|
struct jffs2_eraseblock * | gcblock |
|
struct list_head | clean_list |
|
struct list_head | very_dirty_list |
|
struct list_head | dirty_list |
|
struct list_head | erasable_list |
|
struct list_head | erasable_pending_wbuf_list |
|
struct list_head | erasing_list |
|
struct list_head | erase_checking_list |
|
struct list_head | erase_pending_list |
|
struct list_head | erase_complete_list |
|
struct list_head | free_list |
|
struct list_head | bad_list |
|
struct list_head | bad_used_list |
|
spinlock_t | erase_completion_lock |
|
wait_queue_head_t | erase_wait |
|
wait_queue_head_t | inocache_wq |
|
int | inocache_hashsize |
|
struct jffs2_inode_cache ** | inocache_list |
|
spinlock_t | inocache_lock |
|
struct mutex | erase_free_sem |
|
uint32_t | wbuf_pagesize |
|
struct jffs2_summary * | summary |
|
struct jffs2_mount_opts | mount_opts |
|
void * | os_priv |
|
The documentation for this struct was generated from the following file:
- /mnt/data0/chrisj/rtems/releases/rtems-release.git/4.11.2/ws-rtems/rtems-4.11.2/cpukit/libfs/src/jffs2/src/jffs2_fs_sb.h