|
RTEMS CPU Kit with SuperCore
4.11.2
|

Data Fields | |
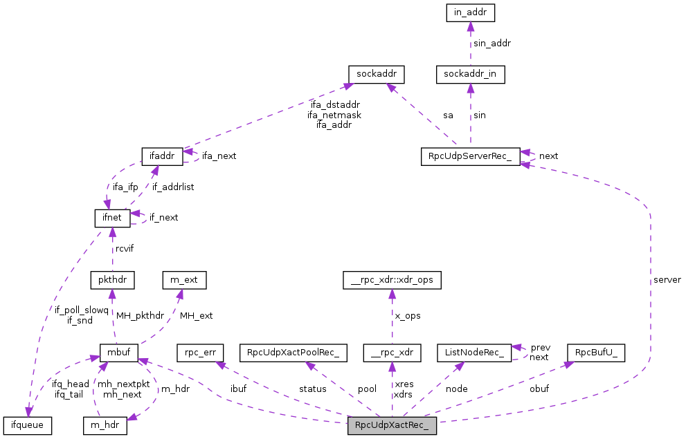
| ListNodeRec | node |
| RpcUdpServer | server |
| long | lifetime |
| long | tolive |
| struct rpc_err | status |
| long | age |
| long | trip |
| rtems_id | requestor |
| RpcUdpXactPool | pool |
| XDR | xdrs |
| int | xdrpos |
| xdrproc_t | xres |
| caddr_t | pres |
| int | refcnt |
| int | obufsize |
| RxBuf | ibuf |
| RpcBufU | obuf |
1.8.13